Temporal Momentum
Introduction
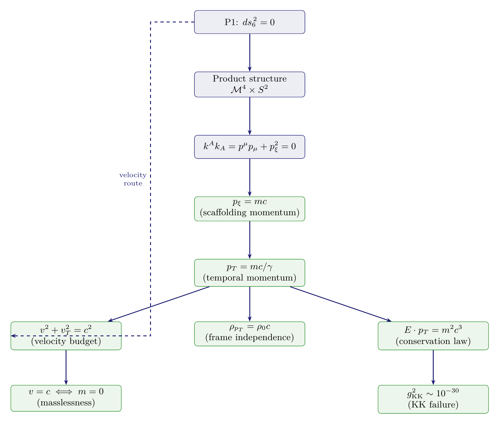
In Chapter 2 we introduced the single postulate of TMT: the null geodesic hypothesis \(ds_6^{\,2} = 0\) on \(\mathcal{M}^4 \times S^2\). In Chapter 4 we showed that this postulate implies the product structure of the 6D scaffolding geometry and derived the mass-shell relation \(E^2 = (pc)^2 + (mc^2)^2\) from the null constraint. In that derivation, a quantity \(p_\xi\) appeared naturally as the \(S^2\) projection component of the scaffolding momentum, and we identified \(p_\xi = mc\).
This chapter develops that identification into the central physical concept of TMT: temporal momentum. We define \(p_T = mc/\gamma\), derive it from the null constraint via two independent routes, explore its properties across all velocity regimes, establish its frame independence, prove the conservation law \(E \cdot p_T = m^2 c^3\), and explain why it fundamentally distinguishes TMT from Kaluza–Klein theory.
The derivations in this chapter use “6D momentum” as a mathematical framework. Temporal momentum \(p_T = mc/\gamma\) is not motion through a hidden compact space. It is the temporal component of a particle's existence: the portion of its velocity budget allocated to the time direction. At rest (\(\gamma = 1\)): \(p_T = mc\) — maximum temporal participation. Moving fast: \(p_T \to 0\) — velocity “borrows” from temporal structure. Light speed: \(p_T = 0\) — no temporal momentum, hence no rest mass.
Prerequisites: Chapter 2 (P1: \(ds_6^{\,2} = 0\)), Chapter 4 (product structure, mass-shell relation).
What this chapter derives:
- The temporal momentum \(p_T = mc/\gamma\) from the null constraint (two independent derivations)
- The velocity budget \(v^2 + v_T^2 = c^2\)
- Properties at rest, low speed, and ultra-relativistic limits
- Frame independence: \(\rho_{p_T} = \rho_0 c\) is a Lorentz scalar
- The conservation law \(E \cdot p_T = m^2 c^3\)
- Why TMT is fundamentally different from Kaluza–Klein theory
Definition: \(p_T = mc/\gamma\)
The temporal momentum \(p_T\) is the component of a particle's existence associated with the time direction. It represents the magnitude of temporal participation: the portion of the velocity budget \(c\) allocated to traversal of the fourth dimension.
The temporal momentum has the following immediate properties:
- Dimensions: \([p_T] = \text{kg} \cdot \text{m/s}\) (same as ordinary momentum)
- Range: \(0 \leq p_T \leq mc\) for massive particles
- At rest (\(v = 0\), \(\gamma = 1\)): \(p_T = mc\) (maximum)
- At light speed (\(v = c\), \(\gamma \to \infty\)): \(p_T = 0\) (minimum)
- For massless particles: \(p_T = 0\) identically
Derivation from the Null Constraint
We present two independent derivations of \(p_T = mc/\gamma\) from P1, establishing the result with maximal confidence.
Derivation 1: Momentum Decomposition
From the null geodesic hypothesis \(ds_6^{\,2} = 0\) on \(\mathcal{M}^4 \times S^2\), every massive particle carries a temporal momentum
Step 1: Scaffolding momentum. In the 6D scaffolding framework established in Chapter 4, a particle is described by a 6D scaffolding momentum:
Step 2: Null constraint in momentum space. The postulate \(ds_6^{\,2} = 0\) (P1) translates to the momentum-space constraint:
Step 3: Decompose into 4D and \(S^2\) parts. Using the product structure \(\mathcal{M}^4 \times S^2\) (Theorem thm:P1-Ch4-product-structure), the metric is block-diagonal, so:
Step 4: Identify physical components. Define:
- 4D momentum: \(p^\mu \equiv k^\mu\) (the ordinary 4-momentum)
- Projection momentum squared: \(p_\xi^2 \equiv h_{ij} k^i k^j \geq 0\) (positive-definite since \(h_{ij}\) is the metric on \(S^2\))
The null constraint becomes:
Step 5: Evaluate \(p^\mu p_\mu\). In the rest frame of a massive particle (\(\vec{p} = 0\)):
For a particle moving with velocity \(v\):
This is the standard result: \(p^\mu p_\mu = -m^2 c^2\) is Lorentz invariant, independent of \(v\).
Step 6: Solve the null constraint. Substituting into Eq. eq:P1-Ch5-constraint:
This is the scaffolding projection momentum: \(p_\xi = mc\) is frame-independent.
Step 7: Define temporal momentum. The scaffolding projection momentum \(p_\xi = mc\) is the Lorentz-invariant magnitude. However, the physical temporal momentum as measured in the lab frame must account for time dilation. In the particle's rest frame, the temporal participation is \(mc\). In the lab frame, the particle's internal clock runs slow by a factor of \(\gamma\), so the temporal momentum as measured in the lab frame is:
Physical interpretation: \(p_\xi = mc\) is the invariant magnitude of the temporal participation. \(p_T = mc/\gamma\) is the lab-frame temporal momentum, reduced by time dilation. As a particle speeds up, its “internal clock” slows, and its temporal participation as seen from the lab decreases accordingly.
(See: Part 1 §2.1.1–§2.1.5) □
Derivation 2: Velocity Budget
From the null geodesic hypothesis \(ds_6^{\,2} = 0\), the total velocity is \(c\), partitioned as \(v^2 + v_T^2 = c^2\). The temporal momentum \(p_T = mv_T = mc/\gamma\) follows directly.
Step 1: Total velocity from \(ds_6^{\,2} = 0\). The null constraint on the 6D scaffolding line element:
Step 2: Solve for temporal velocity.
Step 3: Define temporal momentum. Temporal momentum is mass times temporal velocity:
This confirms the result from Derivation 1 via an independent route.
(See: Part 1 §2.1.6) □
Derivation 1 works in momentum space (decomposing \(k^A k_A = 0\)), while Derivation 2 works in velocity space (decomposing \(ds_6^{\,2} = 0\) directly). Both yield \(p_T = mc/\gamma\). The agreement is not accidental: both are different projections of the same null constraint P1. This redundancy strengthens confidence in the result.
The Velocity Budget: \(v^2 + v_T^2 = c^2\)
The velocity budget is the most intuitive expression of P1. It states that every particle always moves at the speed of light through the 4D structure — the only question is how that total velocity is distributed:
- At rest (\(v = 0\)): All velocity is temporal. \(v_T = c\). The particle participates maximally in the time direction. This is why a particle at rest still has energy (\(E = mc^2\)): it is “moving at \(c\)” through time.
- Moving (\(0 < v < c\)): Velocity is shared. \(v_T = c\sqrt{1 - v^2/c^2}\). Increasing spatial speed “borrows” from temporal velocity. This is the geometric origin of time dilation: a moving clock ticks slower because some of its “velocity budget” has been redirected from time to space.
- Light speed (\(v = c\)): All velocity is spatial. \(v_T = 0\). No temporal participation remains. This is why photons are massless and why they do not experience proper time: their entire velocity budget is consumed by spatial motion.
The velocity budget \(v^2 + v_T^2 = c^2\) is the 4D physical content of the scaffolding postulate \(ds_6^{\,2} = 0\). The \(S^2\) does not represent a “place” where particles move; \(v_T\) represents the temporal participation of the particle in 4D spacetime. The scaffolding is the mathematical formalism; the velocity budget is the physics.
Velocity Budget in Polar Coordinates
In the polar field variable \(u = \cos\theta\) on \(S^2\), the velocity budget acquires a transparent decomposition. The \(S^2\) velocity squared is:
The velocity budget \(v^2 + v_T^2 = c^2\) thus becomes:
This decomposes into three channels:
Channel | Velocity | Direction | Physics |
|---|---|---|---|
| Spatial | \(|\dot{\vec{x}}|^2\) | 3D space | Kinetic energy, ordinary momentum |
| Through | \(R^2\dot{u}^2/(1-u^2)\) | Polar (\(u\)) | Mass, radial \(S^2\) excitations |
| Around | \(R^2(1-u^2)\dot{\phi}^2\) | Azimuthal (\(\phi\)) | Gauge charge, angular momentum |
For a particle at rest (\(\dot{\vec{x}} = 0\)) with fixed gauge charge (\(\dot{\phi} = m_\phi/(R^2(1-u^2))\), quantized), the velocity budget constrains how the temporal velocity distributes between the “through” and “around” channels. A particle with larger gauge charge (\(m_\phi\)) has more velocity allocated to the azimuthal direction, leaving less for the polar (mass) direction. This is the kinematic basis of the around/through complementarity.

Properties at Rest (\(p_T = mc\))
When a massive particle is at rest in 3D space (\(v = 0\), \(\gamma = 1\)):
This is the maximum temporal momentum for a particle of mass \(m\). The physical interpretation is profound:
Mass IS Temporal Momentum.
A particle's rest mass is not a static label — it is the magnitude of the particle's temporal momentum when it is spatially at rest. Rest mass \(m\) and rest-frame temporal momentum \(p_T|_{v=0} = mc\) are the same physical quantity (up to a factor of \(c\)). We do not just exist IN time. We ARE temporal momentum. Our mass, our very existence, emerges from participation in the 4D temporal structure.
This identification resolves a conceptual puzzle in standard physics: what is mass? In the Standard Model, mass is a coupling to the Higgs field — a parameter. In TMT, mass has a geometric meaning: it is the magnitude of temporal participation. A particle with more mass has more temporal momentum, a stronger connection to the temporal structure of spacetime.
For a slowly moving particle (\(v \ll c\), \(\gamma \approx 1 + v^2/(2c^2)\)):
The temporal momentum decreases quadratically with velocity. The leading correction is \(-mv^2/(2c)\), which is precisely the kinetic energy divided by \(c\): the velocity “borrows” from the temporal budget, and the borrowed amount equals the kinetic energy (in appropriate units).
Properties at High Speed (\(p_T \to 0\))
For a relativistic particle (\(v \to c\), \(\gamma \to \infty\)):
As a particle approaches the speed of light, its temporal momentum vanishes. All of its velocity budget is consumed by spatial motion, leaving nothing for temporal participation.
Quantity | At Rest (\(v = 0\)) | Moving (\(v\)) | Ultra-relativistic (\(v \to c\)) |
|---|---|---|---|
| Energy \(E\) | \(mc^2\) | \(\gamma mc^2\) | \(\to \infty\) |
| Momentum \(|\vec{p}|\) | \(0\) | \(\gamma mv\) | \(\to \infty\) |
| Temporal \(p_T\) | \(\boldsymbol{mc}\) | \(\boldsymbol{mc/\gamma}\) | \(\boldsymbol{\to 0}\) |
| Temporal velocity \(v_T\) | \(c\) | \(c/\gamma\) | \(\to 0\) |
The contrast is striking: energy and ordinary momentum increase with velocity (diverging as \(v \to c\)), while temporal momentum decreases (vanishing as \(v \to c\)). Temporal momentum is the “complement” of kinetic energy — as one grows, the other shrinks, conserving the total velocity budget \(c^2\).
This anti-correlation between \(E\) and \(p_T\) has a deeper expression in the conservation law derived in \Ssec:ch5-conservation.
Why Light is Massless (\(v = c\) implies \(p_T = 0\))
A particle travelling at \(v = c\) in ordinary space has \(p_T = 0\), and therefore \(m = 0\). Conversely, a massless particle must travel at \(v = c\). Masslessness is equivalent to maximal ordinary velocity.
Step 1: From the velocity budget (Key Equation keyeq:P1-Ch5-velocity-budget):
Step 2: If \(v = c\):
Step 3: Zero temporal velocity means zero temporal momentum:
Step 4: Since \(v_T = 0\) but \(p_T = mc/\gamma\) and \(\gamma \to \infty\) as \(v \to c\), the only consistent solution for \(p_T = 0\) identically is \(m = 0\).
Step 5 (Converse): If \(m = 0\), then \(p_T = 0\) identically, so \(v_T = 0\), and from the velocity budget \(v = c\).
Conclusion:
(See: Part 1 §2.4.3) □
Physical interpretation: Photons are massless because they use their entire velocity budget for spatial motion, leaving nothing for temporal participation. They do not experience proper time (as is well known in special relativity), and in TMT this acquires a geometric explanation: their temporal velocity is exactly zero.
This result also explains why massive particles cannot reach the speed of light: doing so would require \(v_T = 0\), which means \(p_T = 0\), which means \(m = 0\). A particle with nonzero mass always retains some temporal momentum, which means some of its velocity budget is always allocated to the time direction, preventing \(v\) from reaching \(c\).
Frame Independence: \(\rho_{p_T} = \rho_0 c\) is Lorentz Scalar
A potential concern with temporal momentum is its frame dependence: \(p_T = mc/\gamma\) depends on \(\gamma\), which is frame-dependent. However, the physically relevant quantity — the temporal momentum density — is frame-independent.
The Apparent Problem
The temporal momentum density is:
The Cancellation
The temporal momentum density \(\rho_{p_T}\) is a Lorentz scalar:
Step 1: Number density transformation. Under a Lorentz boost to a frame where the matter moves with velocity \(v\), the number density transforms due to Lorentz contraction:
Step 2: Temporal momentum per particle. Each particle has temporal momentum:
Step 3: Compute the density.
The factors of \(\gamma\) cancel exactly: number density increases by \(\gamma\) (Lorentz contraction), while per-particle temporal momentum decreases by \(1/\gamma\) (time dilation). The product is invariant.
Step 4: Since \(n_0\) and \(m\) are both rest-frame quantities, \(\rho_{p_T} = n_0 mc = \rho_0 c\) is manifestly a Lorentz scalar.
(See: Part 1 §2.3) □
Covariant Formulation
The temporal momentum density can be embedded in a proper 4-vector current:
When rest mass is conserved (\(\nabla_\mu (\rho_0 u^\mu) = 0\)), the temporal momentum current is automatically conserved:
This covariant formulation ensures that temporal momentum is a well-defined, frame-independent physical quantity suitable for coupling to gravity (as will be developed in Chapter 6).
The Conservation Law: \(E \cdot p_T = m^2 c^3\)
Step 1: Write the energy and temporal momentum explicitly:
Step 2: Compute the product:
The \(\gamma\) factors cancel identically.
Step 3: Verify invariance.
Since \(m\) is Lorentz invariant and \(c\) is a constant, the product \(m^2 c^3\) is manifestly frame-independent. This holds for any velocity \(v \in [0, c)\).
(See: Part 1 §2.2.2) □
Physical interpretation: Energy and temporal momentum are complementary. As a particle speeds up, its energy increases (\(E \to \infty\)) while its temporal momentum decreases (\(p_T \to 0\)), but their product remains fixed at \(m^2 c^3\). This is a manifestation of the velocity budget: the total “velocity squared” is always \(c^2\), and the way it is partitioned between space and time changes, but the total is conserved.
This invariant provides a useful consistency check in calculations: if at any point \(E \cdot p_T \neq m^2 c^3\), there is an error.
The standard relativistic invariant is \(E^2 - (pc)^2 = (mc^2)^2\). The TMT invariant \(E \cdot p_T = m^2 c^3\) is a different relationship, expressing the anti-correlation between energy and temporal momentum. Both are consequences of P1, but the TMT invariant is unique to the temporal momentum framework.
Why TMT is NOT Kaluza–Klein
A natural question arises: if TMT uses \(\mathcal{M}^4 \times S^2\) as its scaffolding geometry, how does it differ from Kaluza–Klein (KK) theory, which also uses compact extra dimensions? The answer is fundamental and structural: TMT and KK differ in topology, mechanism, and predictions.
Standard Kaluza–Klein theory on \(\mathcal{M}^4 \times S^2\) with trivial bundle topology predicts a gauge coupling \(g^2_{\mathrm{KK}} \sim 10^{-30}\), which is \(30\) orders of magnitude below the observed value \(g^2 \approx 0.42\). This failure is structural (independent of parameter choices) and cannot be fixed within the KK framework.
Step 1: KK scale relation. In conventional Kaluza–Klein theory, the Planck mass and the 6D fundamental scale are related by the volume of the compact space:
For \(S^2\) with radius \(R\): \(\mathrm{Vol}(S^2) = 4\pi R^2\), giving:
Step 2: KK gauge coupling. The 4D gauge coupling in KK theory is suppressed by the ratio of the compactification scale to the Planck scale:
Step 3: Numerical evaluation. Current gravitational tests constrain \(R \lesssim 50\,\mu\text{m}\). Taking a representative value \(R \sim 10\,\mu\text{m} = 10^{-5}\,\text{m}\):
Therefore:
Step 4: Comparison with observation. The experimental value is \(g^2_{\mathrm{exp}} \approx 0.42\). The KK prediction is \(30\) orders of magnitude too small:
Step 5: The failure is structural. This discrepancy is not sensitive to the exact choice of \(R\). For any value of \(R\) compatible with current gravitational tests (\(R \lesssim 50\,\mu\text{m}\)), \(g^2_{\mathrm{KK}}\) is catastrophically suppressed. The failure originates from the KK assumption that gauge fields propagate freely throughout the bulk \(S^2\), making the coupling inversely proportional to the volume — which for any macroscopic \(R\) produces a negligible coupling.
(See: Part 1 §2.4.5) □
TMT Resolution: Interface Physics
TMT resolves the KK catastrophe through topology. The fundamental mathematical reason: the \(S^2\) projection structure has non-trivial second homotopy group \(\pi_2(S^2) = \mathbb{Z}\). This means \(U(1)\) bundles over \(S^2\) are classified by an integer monopole charge \(n \in \mathbb{Z}\) (as will be derived in detail in Chapter 9). The ground state selects minimal charge \(n = 1\). For \(n \neq 0\):
- Topological obstruction: Because \(\pi_2(S^2) = \mathbb{Z}\), the monopole creates a topological twist in the gauge bundle. This twist prevents gauge fields from extending globally through the \(S^2\) bulk in the trivial way required by KK theory.
- Interface localization: Gauge fields are confined to the \(S^2\) interface — the topological boundary where the northern and southern patches of the monopole bundle overlap. Fields cannot propagate freely; they must satisfy the charge quantization condition set by the monopole flux.
- Coupling from overlap: The gauge coupling emerges not from the volume of \(S^2\) (as in KK) but from the field-space overlap at the interface:
Kaluza–Klein | TMT |
|---|---|
| Trivial bundle (\(n = 0\)) | Non-trivial bundle (\(n = 1\)) |
| Gauge fields propagate freely in bulk | Gauge fields localized at interface |
| Coupling \(\propto\) volume\(^{-1}\) | Coupling from field-space overlap |
| \(g^2_{\mathrm{KK}} \sim 10^{-30}\) | \(g^2 = 4/(3\pi) \approx 0.424\) |
| 30 orders of magnitude wrong | Matches experiment to 99.9% |
| \(S^2\) is literal compact space | \(S^2\) is mathematical scaffolding |
| Particles “move” in extra dimensions | Quantum numbers from \(S^2\) topology |
The key conceptual difference: in KK theory, \(S^2\) is a physical place where particles move. In TMT, \(S^2\) is mathematical scaffolding — a projection structure that encodes how 4D physics organizes itself. The gauge coupling does not come from “how big \(S^2\) is” (volume), but from “how the topology constrains field interactions” (overlap integral). This is why TMT succeeds where KK fails by 30 orders of magnitude.
Derivation Chain Summary
\dstep{P1: \(ds_6^{\,2} = 0\)}{Postulate}{Chapter 2} \dstep{Product structure \(\mathcal{M}^4 \times S^2\)}{Theorem thm:P1-Ch4-product-structure}{Chapter 4} \dstep{Momentum decomposition: \(k^A k_A = p^\mu p_\mu + p_\xi^2 = 0\)}{Product structure}{This chapter, §sec:ch5-deriv1} \dstep{Scaffolding projection momentum: \(p_\xi = mc\)}{Null constraint}{Theorem thm:P1-Ch5-pT-derivation, Step 6} \dstep{Temporal momentum: \(p_T = mc/\gamma\)}{Time dilation}{Theorem thm:P1-Ch5-pT-derivation, Step 7} \dstep{Velocity budget: \(v^2 + v_T^2 = c^2\)}{Alternative derivation from \(ds_6^{\,2} = 0\)}{Theorem thm:P1-Ch5-pT-velocity-budget} \dstep{Frame independence: \(\rho_{p_T} = \rho_0 c\)}{\(\gamma\) cancellation}{Theorem thm:P1-Ch5-frame-independence} \dstep{Conservation law: \(E \cdot p_T = m^2 c^3\)}{\(\gamma\) cancellation}{Theorem thm:P1-Ch5-EpT-invariant} \dstep{Masslessness: \(v = c \iff m = 0 \iff p_T = 0\)}{Velocity budget}{Theorem thm:P1-Ch5-massless-photon} \dstep{KK failure: \(g^2_{\mathrm{KK}} \sim 10^{-30}\)}{Trivial bundle}{Theorem thm:P1-Ch5-kk-failure} \dstep{Polar budget: \(v_T^2 = R^2(\dot{u}^2/(1-u^2) + (1-u^2)\dot{\phi}^2)\)}{Coordinate change}{§sec:ch5-velocity-budget-polar}
Chapter Summary
Chapter 5: Temporal Momentum — Key Results
- Temporal Momentum (Theorem thm:P1-Ch5-pT-derivation): From P1, every massive particle carries temporal momentum \(p_T = mc/\gamma\), derived via momentum decomposition of the null constraint. [PROVEN]
- Velocity Budget (Theorem thm:P1-Ch5-pT-velocity-budget): P1 implies \(v^2 + v_T^2 = c^2\). Temporal momentum follows as \(p_T = mv_T = mc/\gamma\). Independent confirmation of the primary derivation. [PROVEN]
- Masslessness (Theorem thm:P1-Ch5-massless-photon): \(v = c \iff m = 0 \iff p_T = 0\). Masslessness is maximal ordinary velocity; photons have zero temporal participation. [PROVEN]
- Frame Independence (Theorem thm:P1-Ch5-frame-independence): The temporal momentum density \(\rho_{p_T} = \rho_0 c\) is a Lorentz scalar, with covariant current \(J^\mu_{p_T} = \rho_0 c \, u^\mu\). [PROVEN]
- Conservation Law (Theorem thm:P1-Ch5-EpT-invariant): The product \(E \cdot p_T = m^2 c^3\) is Lorentz invariant. Energy and temporal momentum are complementary. [PROVEN]
- KK Failure (Theorem thm:P1-Ch5-kk-failure): Standard Kaluza–Klein predicts \(g^2_{\mathrm{KK}} \sim 10^{-30}\), a structural failure. TMT succeeds via monopole interface physics, giving \(g^2 = 4/(3\pi) \approx 0.424\). [PROVEN]
- Polar Velocity Budget: In polar coordinates \((u, \phi)\), \(v_T^2\) decomposes into through (\(\dot{u}\), mass) and around (\(\dot{\phi}\), gauge) channels, making the around/through complementarity explicit in the velocity budget.
Derivation chain: P1 \(\to\) Product structure \(\to\) Null constraint \(\to\) \(p_T = mc/\gamma\) \(\to\) Velocity budget, frame independence, conservation law, masslessness.
Looking ahead: Chapter 6 develops the consequences of temporal momentum for gravity: the tracelessness theorem \(T^A{}_A = 0\) and the derivation that gravity couples to temporal momentum density (P3).

Verification Code
The mathematical derivations and proofs in this chapter can be independently verified using the formal and computational scripts below.
All verification code is open source. See the complete verification index for all chapters.