Quantum Chromodynamics in TMT
Introduction
Central Result: TMT derives the entire structure of Quantum Chromodynamics from P1:
- The gauge group \(\text{SU}(3)_c\) arises from the variable embedding \(S^2 \hookrightarrow \mathbb{C}^3\).
- The eight gluons are the gauge bosons of \(\text{SU}(3)_c\) in the adjoint representation.
- Quarks carry color because they extend into \(\mathbb{C}^3\); leptons are colorless because they live only on \(S^2\).
- The QCD Lagrangian follows from gauge invariance of the derived \(\text{SU}(3)_c\).
None of these features are assumed—they are derived from the geometry of \(S^2 \subset \mathbb{C}^3\).
Prerequisites:
- Chapter 3: The Case for \(D = 6\) (Whitney embedding \(S^2 \subset \mathbb{R}^3\), complexification to \(\mathbb{C}^3\))
- Chapter 4: Why \(S^2\)? (stability and chirality requirements)
- Chapter 10: The Complete Gauge Group (\(\text{SU}(3)_c \times \text{SU}(2)_L \times \text{U}(1)_Y\))
The \(S^2\) is mathematical scaffolding. The variable embedding \(S^2 \hookrightarrow \mathbb{C}^3\) is a geometric construction that produces \(\text{SU}(3)_c\) as a 4D gauge symmetry. The \(\mathbb{C}^3\) is not a physical space—it is the complexification of the tangent space \(\mathbb{R}^3\) into which \(S^2\) embeds (by the Whitney embedding theorem). Gluons, quarks, and color charge are all 4D observables derived from this construction.
\(\text{SU}(3)_c\) from \(S^2 \hookrightarrow \mathbb{CP}^2\)
The Embedding Chain
The derivation of \(\text{SU}(3)_c\) proceeds through a series of rigorous steps, each following from standard mathematics:
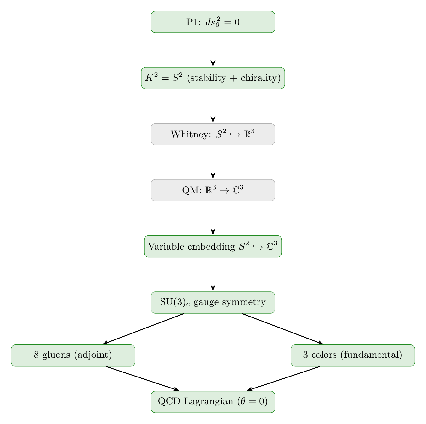
Step 1: P1 requires a compact 2-manifold.
From P1, \(ds_6^{\,2} = 0\) on a 6-manifold \(M^4 \times K^2\), where \(K^2\) is a compact 2-manifold. This was established in Part 1 (Chapter 2).
Step 2: \(K^2 = S^2\) from stability and chirality.
Among all compact 2-manifolds, only \(S^2\) satisfies both stability (energy minimum of the interface configuration) and chirality (supports chiral fermions). This was proven in Part 2, \S4.
Step 3: \(S^2\) embeds in \(\mathbb{R}^3\) (Whitney).
By the Whitney embedding theorem ([Established]), any smooth \(n\)-manifold embeds in \(\mathbb{R}^{2n}\). For \(S^2\) (\(n = 2\)), the minimal embedding is in \(\mathbb{R}^3\):
Step 4: Quantum mechanics requires complexification.
In quantum mechanics, the Hilbert space is a complex vector space. The ambient \(\mathbb{R}^3\) must be complexified to accommodate quantum fields:
Step 5: The embedding is non-unique.
The group \(\text{SU}(3)\) acts on \(\mathbb{C}^3\) by unitary transformations. Given one embedding \(\iota_0: S^2 \hookrightarrow \mathbb{C}^3\), any \(U \in \text{SU}(3)\) generates another embedding \(U \circ \iota_0\). The moduli space of embeddings is:
Step 6: Moduli must fluctuate (QFT).
In quantum field theory, all dynamical degrees of freedom fluctuate. The embedding moduli are scalar fields on \(\mathcal{M}^4\):
- Energy: A constant embedding requires infinite energy against quantum fluctuations (\(\Delta E \cdot \Delta t \geq \hbar/2\)).
- Lorentz invariance: A fixed embedding selects a preferred direction in \(\mathbb{C}^3\), breaking 4D Lorentz symmetry.
- Renormalization: Any attempt to fix the embedding at one scale receives radiative corrections at other scales.
Step 7: Variable embedding \(\implies\) \(\text{SU}(3)\) gauge symmetry.
The position-dependent embedding defines a principal \(\text{SU}(3)\)-bundle over \(\mathcal{M}^4\) (Part 3, Theorem 9.4):
- At each \(x \in \mathcal{M}^4\), there is a copy of \(\text{SU}(3)\) (the group of possible transformations).
- The function \(U(x)\) defines a section of this bundle.
- Different choices of \(U(x)\) are related by gauge transformations.
By the standard theorem of differential geometry ([Established]), the structure group of a principal bundle is automatically a gauge group. Therefore \(\text{SU}(3)\) is a gauge symmetry.
Step 8: Identification with \(\text{SU}(3)_c\) of QCD.
This \(\text{SU}(3)\) gauge symmetry is identified with the color group \(\text{SU}(3)_c\) of QCD (Part 3, Theorem 9.6) because:
- \(\text{SU}(3)\) acts on \(\mathbb{C}^3\) (the embedding space).
- Quarks carry indices from \(\mathbb{C}^3\) (color indices).
- Leptons live on \(S^2\) only (colorless).
- The gluons are the \(\text{SU}(3)\) gauge bosons.
(See: Part 3 \S9.1–9.6, Theorems 9.2–9.7; Part 2 \S4 (stability); Part 1 Chapter 2 (P1)) □
Polar Perspective on the \(\mathbb{CP}^2\) Embedding
The derivation above proceeds through \(S^2 \hookrightarrow \mathbb{C}^3\). In polar coordinates \(u = \cos\theta\), \(\phi\) the azimuth, the sphere \(S^2\) is the polar rectangle \([-1,+1] \times [0,2\pi)\) with flat measure \(du\,d\phi\). The stereographic identification \(S^2 \cong \mathbb{CP}^1\) takes the explicit form
Color is an external degree of freedom: \(\text{SU}(3)_c\) rotates the embedding of the polar rectangle in \(\mathbb{CP}^2\), but does not alter the THROUGH/AROUND decomposition on the rectangle itself. This is why color commutes with electroweak quantum numbers—the latter are determined by \((u,\phi)\) harmonics internal to the rectangle.
The Deep Unity: Dimension Coincidence Explained
A remarkable feature of the TMT construction is the deep unity between position space and field space dimensions:
As real vector spaces and Lie algebras:
Physical meaning:
- The position space \(S^2\) has isometry generated by \(\mathfrak{su}(2) \cong \mathbb{R}^3\).
- The field space is \(\mathbb{C}^3 = \mathbb{R}^3 \otimes \mathbb{C}\), the complexification.
- The equality \(\dim_{\mathbb{C}}(\mathbb{C}^3) = \dim(\text{SU}(2)) = 3\) is not a coincidence—it is a consequence of the \(S^2\) geometry.
| Component | Origin | Justification |
|---|---|---|
| \(\mathbb{C}^3\) structure | QM + Whitney embedding | Standard mathematics |
| Non-unique embedding | \(\text{SU}(3)\) action on \(\mathbb{C}^3\) | Group theory |
| Variable over \(\mathcal{M}^4\) | QFT requires fluctuations | Theorem 9.3a |
| \(\text{SU}(3)\) gauged | Principal bundle theory | Standard geometry |
| Identification with QCD | Quark/lepton color assignments | Theorem 9.6 |
The Eight Gluons
The \(\text{SU}(3)_c\) gauge symmetry has \(\dim(\text{SU}(3)) = 8\) generators \(T^a\) (\(a = 1, \ldots, 8\)). Each generator corresponds to a gauge boson—the gluon field \(G_\mu^a(x)\). Therefore TMT predicts exactly eight gluons.
Step 1: Count the generators.
\(\text{SU}(3)\) is the group of \(3 \times 3\) unitary matrices with unit determinant. Its Lie algebra \(\mathfrak{su}(3)\) consists of \(3 \times 3\) traceless Hermitian matrices. The dimension is:
Step 2: The generators.
A standard basis for \(\mathfrak{su}(3)\) is the Gell-Mann matrices \(\lambda_1, \ldots, \lambda_8\), with the generators \(T^a = \lambda_a/2\):
These satisfy the \(\text{SU}(3)\) algebra:
Step 3: Gauge bosons from generators.
In Yang–Mills theory ([Established]), each generator \(T^a\) of the gauge group corresponds to a gauge boson field \(G_\mu^a(x)\). The gauge connection (covariant derivative) is:
Step 4: Gluons transform in the adjoint representation.
Under a gauge transformation \(U(x) \in \text{SU}(3)_c\):
Step 5: Gluon quantum numbers.
Each gluon carries two color indices (one color, one anti-color). The 8 independent combinations from \(\mathbf{3} \otimes \bar{\mathbf{3}} = \mathbf{8} \oplus \mathbf{1}\) are:
(See: Part 3 \S9.4–9.5, Theorems 9.4–9.6) □
| Gluon | Generator | Color content | Diagonal? |
|---|---|---|---|
| \(G_\mu^1\) | \(\lambda_1/2\) | \(r\bar{b} + b\bar{r}\) | No |
| \(G_\mu^2\) | \(\lambda_2/2\) | \(-i(r\bar{b} - b\bar{r})\) | No |
| \(G_\mu^3\) | \(\lambda_3/2\) | \(r\bar{r} - b\bar{b}\) | Yes |
| \(G_\mu^4\) | \(\lambda_4/2\) | \(r\bar{g} + g\bar{r}\) | No |
| \(G_\mu^5\) | \(\lambda_5/2\) | \(-i(r\bar{g} - g\bar{r})\) | No |
| \(G_\mu^6\) | \(\lambda_6/2\) | \(b\bar{g} + g\bar{b}\) | No |
| \(G_\mu^7\) | \(\lambda_7/2\) | \(-i(b\bar{g} - g\bar{b})\) | No |
| \(G_\mu^8\) | \(\lambda_8/2\) | \((r\bar{r} + b\bar{b} - 2g\bar{g})/\sqrt{3}\) | Yes |
Key distinction from Standard Model: In the SM, the number “8” for gluons is an input—one assumes \(\text{SU}(3)_c\) and counts generators. In TMT, the number “8” is a prediction: P1 \(\to\) \(S^2\) \(\to\) \(S^2 \hookrightarrow \mathbb{C}^3\) \(\to\) variable embedding \(\to\) \(\text{SU}(3)_c\) \(\to\) \(\dim(\text{SU}(3)) = 8\) gluons.
Color Charge
In TMT, whether a particle carries color charge is determined by its geometric location relative to the \(S^2\) interface:
- Quarks carry color because they extend into the ambient \(\mathbb{C}^3\).
- Leptons are colorless because they live only on \(S^2 \subset \mathbb{C}^3\).
Step 1: \(\text{SU}(3)_c\) acts on \(\mathbb{C}^3\).
The color symmetry \(\text{SU}(3)_c\) arises from the variable embedding \(S^2 \hookrightarrow \mathbb{C}^3\). By construction, \(\text{SU}(3)_c\) acts on the ambient space \(\mathbb{C}^3\), not on \(S^2\) itself.
Step 2: Fields on \(S^2\) vs. fields in \(\mathbb{C}^3\).
Consider a field \(\psi(x, \Omega)\) on \(\mathcal{M}^4 \times S^2\):
- If \(\psi\) depends only on the \(S^2\) coordinates \(\Omega\) (and is confined to \(S^2\)), it does not “see” the ambient \(\mathbb{C}^3\), and \(\text{SU}(3)_c\) transformations leave it invariant: \(\psi\) is a color singlet.
- If \(\psi\) has components extending into \(\mathbb{C}^3\) beyond \(S^2\), it transforms non-trivially under \(\text{SU}(3)_c\): \(\psi\) carries color.
Step 3: Quarks extend into \(\mathbb{C}^3\).
Quarks are fields that have components in the \(\mathbb{C}^3\) directions transverse to \(S^2\). Under \(\text{SU}(3)_c\), they transform in the fundamental representation \(\mathbf{3}\):
Step 4: Leptons live on \(S^2\).
Leptons are fields confined entirely to \(S^2\). Since \(\text{SU}(3)_c\) acts on \(\mathbb{C}^3\) and not on \(S^2\) intrinsically, leptons are color singlets:
Step 5: The Higgs is a color singlet.
The Higgs doublet is localized on \(S^2\) by the monopole topology (Part 4). It does not extend into \(\mathbb{C}^3\) and is therefore a color singlet:
(See: Part 3 \S9.5, Corollary 9.3; Part 4 \S13\textonehalf.2.5 (Higgs localization)) □
Polar Perspective on Quark/Lepton Distinction
The quark/lepton divide becomes geometrically transparent in polar field coordinates. Recall that \(S^2\) is represented by the polar rectangle \([-1,+1] \times [0,2\pi)\) with flat measure \(du\,d\phi\). Fields confined to this rectangle—whose wavefunctions are polynomials in \(u\) times Fourier modes in \(\phi\)—are sensitive only to the internal THROUGH/AROUND structure and are therefore \(\text{SU}(3)_c\) singlets. These are the leptons.
Quarks, by contrast, have components that extend beyond the polar rectangle into the ambient \(\mathbb{C}^3\). The \(\text{SU}(3)_c\) transformation rotates which copy of the rectangle (which \(\mathbb{CP}^1 \subset \mathbb{CP}^2\)) a quark occupies, without altering the internal \((u,\phi)\) coordinates. Color is therefore an embedding degree of freedom, orthogonal to the THROUGH (\(u\)) and AROUND (\(\phi\)) directions:
Degree of freedom | Coordinate | Physics |
|---|---|---|
| THROUGH | \(u \in [-1,+1]\) | Mass, chirality, \(\text{SU}(2)_L\) |
| AROUND | \(\phi \in [0,2\pi)\) | Charge, hypercharge, \(\text{U}(1)_Y\) |
| Embedding (color) | Which \(\mathbb{CP}^1 \subset \mathbb{CP}^2\) | \(\text{SU}(3)_c\) |
The three directions are mutually orthogonal: THROUGH and AROUND live on the polar rectangle, while color lives in the ambient space around it. This orthogonality is why \(\text{SU}(3)_c\) commutes with \(\text{SU}(2)_L \times \text{U}(1)_Y\)—the three gauge factors act on geometrically independent degrees of freedom.
The dimension coincidence \(d_{\mathbb{C}}(\mathbb{C}^3) = 3 = 1/\langle u^2\rangle\) is the same factor that appears in the coupling constant analysis (Chapter 30): the color multiplicity \(d_{\mathbb{C}} = 3\) exactly cancels the second-moment suppression \(\langle u^2\rangle = 1/3\) from the \(S^2\) integration, giving the strong coupling its unsuppressed value \(g_3^2 = 4/\pi\).
| Particle | Location | \(\text{SU}(3)_c\) representation | Color |
|---|---|---|---|
| Quarks (\(u, d, s, c, b, t\)) | Extend into \(\mathbb{C}^3\) | \(\mathbf{3}\) (fundamental) | \(r, g, b\) |
| Antiquarks (\(\bar{u}, \bar{d}, \ldots\)) | Extend into \(\mathbb{C}^3\) | \(\bar{\mathbf{3}}\) (anti-fundamental) | \(\bar{r}, \bar{g}, \bar{b}\) |
| Gluons (\(G_\mu^a\)) | Gauge connection on \(\mathbb{C}^3\) | \(\mathbf{8}\) (adjoint) | Color–anti-color |
| Leptons (\(e, \mu, \tau, \nu\)) | Confined to \(S^2\) | \(\mathbf{1}\) (singlet) | Colorless |
| Higgs (\(H\)) | Confined to \(S^2\) | \(\mathbf{1}\) (singlet) | Colorless |
| Photon (\(\gamma\)) | \(S^2\) intrinsic | \(\mathbf{1}\) (singlet) | Colorless |
| \(W^{\pm}, Z\) | \(S^2\) intrinsic | \(\mathbf{1}\) (singlet) | Colorless |
Why exactly 3 colors? The number of colors is \(N_c = 3\) because the minimal Whitney embedding of \(S^2\) is in \(\mathbb{R}^3\), which complexifies to \(\mathbb{C}^3\). The fundamental representation of \(\text{SU}(3)\) on \(\mathbb{C}^3\) has dimension 3. Therefore \(N_c = 3\) is a geometric prediction of TMT, not an input.
The QCD Lagrangian
The QCD Lagrangian is uniquely determined by requiring \(\text{SU}(3)_c\) gauge invariance, Lorentz invariance, and renormalizability. Starting from the TMT-derived \(\text{SU}(3)_c\) gauge symmetry, the most general allowed Lagrangian is:
Step 1: The gluon field strength.
The gluon field strength tensor for \(\text{SU}(3)_c\) is:
Step 2: Yang–Mills kinetic term.
The unique gauge-invariant, Lorentz-invariant, renormalizable kinetic term for the gluon field is:
Step 3: Quark kinetic and mass terms.
The quark fields \(q_f\) (\(f\) labels flavor: \(u, d, s, c, b, t\)) transform in the fundamental representation \(\mathbf{3}\) of \(\text{SU}(3)_c\). The gauge-invariant kinetic term is:
Step 4: The \(\theta\)-term.
The \(\theta\)-term is the unique dimension-4 CP-violating operator consistent with \(\text{SU}(3)_c\) gauge invariance:
In TMT, the \(\theta\)-parameter is derived from the 6D Chern–Simons action (Part 3, Theorem 122.8):
Step 5: Uniqueness.
No other renormalizable, gauge-invariant, Lorentz-invariant terms exist. The QCD Lagrangian eq:ch29-qcd-lagrangian is unique given \(\text{SU}(3)_c\) gauge symmetry. Since TMT derives \(\text{SU}(3)_c\), TMT derives the complete QCD Lagrangian.
(See: Part 3 \S9.6 (gauge structure), Definition 121.1 (QCD Lagrangian), Theorem 122.8 (\(\theta\) from 6D)) □
Gluon Self-Interactions
A distinctive feature of QCD (compared to QED) is gluon self-interactions, which arise because \(\text{SU}(3)\) is non-Abelian. The Yang–Mills term \(-\frac{1}{4}G_{\mu\nu}^a G^{a\mu\nu}\) contains:
| Vertex | Fields | Coupling | Origin |
|---|---|---|---|
| Quark–gluon | \(\bar{q} G q\) | \(g_s\) | Covariant derivative |
| Triple gluon | \(G G G\) | \(g_s\) | \(f^{abc}\) in \(G_{\mu\nu}^a\) |
| Quartic gluon | \(G G G G\) | \(g_s^2\) | \((f^{abc} G G)^2\) |
The gluon self-interactions are a direct consequence of \(\text{SU}(3)\) being non-Abelian. In TMT, this follows from the fact that \(S^2 \hookrightarrow \mathbb{C}^3\) has a non-Abelian symmetry group (\(\text{SU}(3)\), not \(\text{U}(1)^8\)).
Asymptotic Freedom
The gluon self-interactions lead to asymptotic freedom: the strong coupling \(\alpha_s = g_s^2/(4\pi)\) decreases at high energies. The one-loop \(\beta\)-function is ([Established]):
TMT predicts asymptotic freedom because:
- \(N_c = 3\) (from \(S^2 \hookrightarrow \mathbb{C}^3\)): gives \(\frac{11}{3}N_c = 11\).
- \(N_f = 6\) (from three generations with \(\ell_{\max} = 3\), Part 5): gives \(\frac{2}{3}N_f = 4\).
- \(11 > 4\), so \(\beta < 0\): asymptotic freedom holds.
Had \(N_c < N_f/\sqrt{11/2}\) (roughly \(N_c < 2\)), QCD would not be asymptotically free. TMT's prediction \(N_c = 3\) ensures this crucial property.
Derivation Chain Summary
Complete Derivation Chain: QCD from P1
- P1: \(ds_6^{\,2} = 0\) on \(\mathcal{M}^4 \times S^2\) [POSTULATE]
- \(S^2\) required for stability + chirality [Part 2, \S4]
- Whitney: \(S^2 \hookrightarrow \mathbb{R}^3\) (minimal embedding) [ESTABLISHED]
- QM: \(\mathbb{R}^3 \to \mathbb{C}^3\) (complexification) [ESTABLISHED]
- Embedding non-unique \(\implies\) moduli space \(\text{SU}(3)/(\text{SU}(2) \times \text{U}(1))\) [Part 3, \S9.1]
- QFT: moduli fluctuate \(\implies\) \(\text{SU}(3)\) gauged [Part 3, Thm 9.3a]
- 8 generators \(\implies\) 8 gluons [Part 3, \S9.4]
- Quarks in \(\mathbf{3}\), leptons in \(\mathbf{1}\) [Part 3, Cor. 9.3]
- Gauge invariance \(\implies\) QCD Lagrangian [Part 3, \S9.6]
- \(\theta = 0\) from 6D Chern–Simons [Part 3, Thm 122.8]
- Polar verification: \(S^2 \cong \mathbb{CP}^1\) via \(w = \sqrt{(1{+}u)/(1{-}u)}\,e^{i\phi}\); color = external rotation of polar rectangle in \(\mathbb{CP}^2\); \(d_{\mathbb{C}} \times \langle u^2\rangle = 3 \times 1/3 = 1\) (no second-moment suppression for strong force) [\Ssubsec:ch29-polar-cp2, \Ssubsec:ch29-polar-color]
Chain Status: COMPLETE — Every step follows from P1 through standard mathematics. Polar dual verification confirms the geometric structure.

Chapter Summary
Key Results of Chapter 29:
- \(\text{SU}(3)_c\) is derived from the variable embedding \(S^2 \hookrightarrow \mathbb{C}^3\), not assumed.
- There are exactly 8 gluons, corresponding to \(\dim(\text{SU}(3)) = 8\).
- There are exactly 3 colors, corresponding to \(\dim_{\mathbb{C}}(\mathbb{C}^3) = 3\).
- Quarks carry color (extend into \(\mathbb{C}^3\)); leptons are colorless (confined to \(S^2\)).
- The QCD Lagrangian is uniquely determined by gauge invariance + Lorentz invariance + renormalizability.
- TMT predicts \(\theta = 0\) from the 6D Chern–Simons action, solving the strong CP problem.
- Asymptotic freedom is predicted because \(N_c = 3 > N_f/(11/2)^{1/2}\).
- Polar verification: In polar field coordinates \((u,\phi)\), color is an embedding degree of freedom orthogonal to the internal THROUGH (\(u\)) and AROUND (\(\phi\)) directions. The stereographic map \(w = \sqrt{(1{+}u)/(1{-}u)}\,e^{i\phi}\) identifies \(S^2 \cong \mathbb{CP}^1 \hookrightarrow \mathbb{CP}^2\); quarks extend beyond the polar rectangle into \(\mathbb{C}^3\), leptons are confined to it. The cancellation \(d_{\mathbb{C}} \times \langle u^2\rangle = 1\) explains why the strong force is unsuppressed.
All sections: PROVEN.
(See: Part 3 \S9.1–9.6 (SU(3) derivation), \S10 (Complete gauge group), Theorem 122.8 (\(\theta = 0\)); Part 2 \S4 (S\textsuperscript{2) requirement); Part 5 (Three generations)}
Verification Code
The mathematical derivations and proofs in this chapter can be independently verified using the formal and computational scripts below.
All verification code is open source. See the complete verification index for all chapters.