The Dirac Monopole
Topology Requires a Monopole
In Chapter 8 we proved that \(S^2\) is the unique compact space satisfying all five physical requirements. In Chapter 9 we catalogued the geometric properties of \(S^2\), including the crucial topological fact:
This equation has a profound physical consequence: the topology of \(S^2\) forces the existence of a magnetic monopole. This chapter derives the monopole structure, its gauge field, and the quantization conditions that follow.
The monopole is NOT a “particle living on \(S^2\)” in extra-dimensional space. It is the mathematical encoding of how gauge structure emerges from the projection topology. The Wu-Yang monopole potential describes the gauge bundle structure of the interface—this is a property of the projection structure, not a physical object in hidden dimensions. The statement \(\pi_2(S^2) = \mathbb{Z}\) characterizes the projection structure's topology.
Bundle Classification
The homotopy group \(\pi_2(S^2) = \mathbb{Z}\) classifies U(1) principal bundles over \(S^2\).
U(1) principal bundles over \(S^2\) are classified (up to isomorphism) by an integer \(n \in \mathbb{Z}\), the first Chern number (monopole number). The integer \(n\) labels topologically distinct ways a U(1) fiber can be twisted over \(S^2\):
- \(n = 0\): The trivial bundle \(S^2 \times \mathrm{U}(1)\). The fiber is globally defined.
- \(n \neq 0\): Non-trivial bundles. The fiber cannot be globally trivialized—at least two coordinate patches are required.
Step 1: Cover \(S^2\) by two contractible open sets:
Step 2: On the overlap \(U_N \cap U_S \cong S^1\) (the equatorial region), the bundle is specified by a transition function:
Step 3: Transition functions are classified by their winding number \(n \in \pi_1(\mathrm{U}(1)) = \mathbb{Z}\).
Step 4: This winding number equals the first Chern number:
Since \(\pi_1(\mathrm{U}(1)) = \mathbb{Z}\), every integer \(n\) gives a distinct bundle, and every bundle arises this way.
(See: Part 2 §4.2.5, App 2A) □
Why \(n \neq 0\) Is Required
The non-trivial bundle (\(n \neq 0\)) is required by internal consistency with observation, not assumed as physical input.
Step 1: From P1, \(S^2\) topology is required (Chapter 8, Theorem thm:P2-Ch8-s2-selection).
Step 2: \(\pi_2(S^2) = \mathbb{Z}\) implies bundles classified by \(n \in \mathbb{Z}\) (Theorem thm:P2-Ch10-bundle-classification).
Step 3 (Case \(n = 0\), trivial bundle):
- Gauge fields extend globally to the bulk (no topological obstruction).
- Standard Kaluza-Klein dimensional reduction applies.
- Coupling prediction: \(g^2_{\mathrm{KK}} \sim 1/\mathrm{Vol}(S^2) \sim 1/(4\pi R^2)\).
- With \(R \approx 13\,\mu\text{m}\): \(g^2_{\mathrm{KK}} \sim 10^{-30}\).
Step 4: Observational contradiction:
Step 5 (Case \(n \neq 0\), non-trivial bundle):
- Topological obstruction prevents bulk extension of gauge fields.
- Interface physics applies (fields confined to \(S^2\) surface).
- Coupling prediction: \(g^2 = 4/(3\pi) \approx 0.424\).
Step 6: This matches observation to 99.9%.
Conclusion: \(n \neq 0\) is derived from P1 + consistency with observation.
(See: Part 2 §6.3–6.4, Part 3 §11.5) □
Energy Minimization Selects \(|n| = 1\)
The energy of a monopole configuration on \(S^2\) scales quadratically with monopole number:
Step 1: The field strength of the monopole with charge \(n\) is (from Equation eq:field-strength below):
Step 2: The field strength squared:
Step 3: Integrating over \(S^2\):
The energy scales as \(n^2\).
(See: Part 2 §6.3.1) □
The ground state has \(|n| = 1\) (the minimal non-trivial monopole).
- Gauge structure requires \(n \neq 0\) (Theorem thm:P2-Ch10-monopole-required).
- Energy minimization requires minimal \(|n|\) (Theorem thm:P2-Ch10-monopole-energy, \(E \propto n^2\)).
- Therefore \(|n| = 1\).
- By convention, take \(n = +1\).
(See: Part 2 §6.3.1) □
Key result: The monopole number \(n = 1\) is derived, not postulated. It follows from two requirements:
- \(n \neq 0\) from consistency with observed gauge coupling (ruling out trivial bundle).
- \(|n| = 1\) from energy minimization (\(E \propto n^2\)).
The Monopole Gauge Field
The minimal monopole (\(n = 1\)) on \(S^2\) defines a U(1) gauge connection. Because the bundle is non-trivial, this connection cannot be written as a single globally defined 1-form. Instead, it requires (at minimum) two coordinate patches—the Wu-Yang construction.
The Wu-Yang Monopole
The connection is defined on two patches covering \(S^2\):
Northern patch \(U_N\) (excludes south pole, \(\theta < \pi\)):
Southern patch \(U_S\) (excludes north pole, \(\theta > 0\)):
Regularity check:
- At \(\theta = 0\) (north pole): \(A^{(N)}_\phi = \frac{1}{2}(1 - 1) = 0\) \checkmark
- At \(\theta = \pi\) (south pole): \(A^{(S)}_\phi = -\frac{1}{2}(1 + (-1)) = 0\) \checkmark
Each patch is singularity-free in its domain. The “Dirac string” singularity has been eliminated by using two patches.
Polar Field Form of the Monopole Connection
In the polar field variable \(u = \cos\theta\) (§sec:ch9-polar-coordinates), the Wu-Yang connection becomes linear in \(u\):
Northern patch (\(u > -1\)):
Southern patch (\(u < +1\)):
These are the simplest possible non-trivial connections: linear functions of the through-variable \(u\), with no \(\phi\)-dependence. The linearity is not a coincidence — it reflects the fact that the monopole is the unique connection with constant field strength (Theorem thm:P2-Ch10-field-strength).
| Property | Spherical \((\theta, \phi)\) | Polar field \((u, \phi)\) |
|---|---|---|
| \(A^{(N)}_\phi\) | \(\frac{1}{2}(1 - \cos\theta)\) (trigonometric) | \(\frac{1}{2}(1 - u)\) (linear!) |
| \(A^{(S)}_\phi\) | \(-\frac{1}{2}(1 + \cos\theta)\) | \(-\frac{1}{2}(1 + u)\) (linear!) |
| \(A^{(N)} - A^{(S)}\) | \(1\) | \(1\) |
| At equator | \(A^{(N)}_\phi = 1/2\) | \(A^{(N)}_\phi(u=0) = 1/2\) |
| Regularity | \(A^{(N)}(0) = 0\), \(A^{(S)}(\pi) = 0\) | \(A^{(N)}(+1) = 0\), \(A^{(S)}(-1) = 0\) |
Transition Function
On the overlap \(U_N \cap U_S\) (where \(0 < \theta < \pi\)), the two connections are related by:
This corresponds to a U(1) gauge transformation with transition function \(g_{NS}(\phi) = e^{i\phi}\).
Step 1: Compute the difference:
Step 2: In the language of gauge transformations, \(A^{(N)} = A^{(S)} + ig^{-1}dg\) with \(g = e^{i\phi}\), giving \(ig^{-1}dg = d\phi\), so the \(\phi\)-component of the gauge transformation is \(1\).
Step 3: The transition function \(g_{NS}(\phi) = e^{i\phi}\) has winding number \(1\), confirming \(n = 1\).
(See: Part 2 App 2A) □
Physical significance: The transition function \(g_{NS} = e^{i\phi}\) winds once around U(1) as we traverse the equator. This winding is the topological content of the monopole—it cannot be removed by any smooth deformation of the gauge field.
Generalization to Arbitrary \(n\)
For a monopole with charge \(n \in \mathbb{Z}\):
Northern patch:
Southern patch:
Transition function: \(g_{NS}(\phi) = e^{in\phi}\), winding number \(= n\).
Field Strength
Step 1: Working in the northern patch with \(A^{(N)}_\theta = 0\) and \(A^{(N)}_\phi = \frac{n}{2}(1 - \cos\theta)\):
Step 2: The same result holds in the southern patch:
Step 3: The field strength is globally defined (same in both patches), even though the connection is not. This is a general property: \(F\) is gauge-invariant.
(See: Part 2 App 2A) □
Constant Field Strength in Polar Coordinates
In the polar field variable \(u = \cos\theta\), the field strength takes a remarkably simple form:
This is constant — independent of both \(u\) and \(\phi\). The \(\sin\theta\) factor in \(F_{\theta\phi} = \frac{n}{2}\sin\theta\) was purely a Jacobian artifact from the spherical coordinate system.
Verification: The coordinate transformation gives \(F_{u\phi} = F_{\theta\phi} \cdot d\theta/du = \frac{n}{2}\sin\theta \cdot (-1/\sin\theta) = -n/2\). The sign depends on orientation convention; with the standard orientation \(du \wedge d\phi\) (from south to north), \(F_{u\phi} = +n/2\).
Alternatively, compute directly from eq:ch10-monopole-north-polar:
The constancy of \(F_{u\phi}\) is the polar field analogue of the statement that \(S^2\) is maximally symmetric. A constant field strength on a flat rectangle \([-1,+1] \times [0,2\pi)\) is the simplest possible non-trivial gauge field. All of the monopole's complexity in spherical coordinates — the \(\sin\theta\) factor, the apparent singularity at the poles — was coordinate artifact. The physics is a uniform field on a rectangle.
Total Magnetic Flux
Step 1: Write the integral explicitly:
Step 2: Evaluate the \(\theta\) integral:
Step 3: Evaluate the \(\phi\) integral:
Step 4: Combine:
For the minimal monopole (\(n = 1\)): \(\Phi = 2\pi\).
(See: Part 2 App 2A) □
Physical interpretation: The total flux \(\Phi = 2\pi n\) is a topological invariant—it cannot be changed by any smooth deformation of the gauge field. The first Chern number is:
This connects the topological classification (bundle with Chern number \(n\)) to the physical observable (total magnetic flux).
Polar field verification: With constant \(F_{u\phi} = n/2\) and flat measure \(du\,d\phi\):
Dirac Quantization Condition
The presence of a magnetic monopole imposes constraints on the allowed electric charges of particles moving on \(S^2\). This is the celebrated Dirac quantization condition.
Phase Acquisition Around Closed Loops
A particle with charge \(q\) moving on \(S^2\) acquires a phase when transported around a closed loop. Consider a loop \(\gamma\) encircling the south pole (a small circle at constant \(\theta\) close to \(\pi\)):
For a loop encircling the entire south pole, the enclosed flux is \(\Phi = 2\pi n\), giving phase:
The Quantization Theorem
Step 1: Consider a charged particle with charge \(q\) moving on \(S^2\) with a monopole of charge \(n\). Around any closed loop encircling one pole, the wavefunction acquires phase:
Step 2: For the wavefunction to be single-valued (returning to its original value after a complete loop):
Step 3: This requires:
Step 4: Therefore \(qn \in \mathbb{Z}\).
(See: Part 2 App 2A) □
Consequences for Allowed Charges
For the minimal monopole \(n = 1\), the Dirac condition becomes:
This means charges are quantized in integer units. However, TMT allows a more refined possibility:
Fields on \(S^2\) with monopole number \(n = 1\) that are sections of the associated line bundle (rather than ordinary functions) can carry half-integer charges \(q = 1/2\).
Step 1: A section of the line bundle \(L^{1/2}\) associated to the \(n = 1\) monopole transforms under the transition function as:
Step 2: Under \(\phi \to \phi + 2\pi\):
Step 3: The function \(\psi\) is anti-periodic in \(\phi\). This is not a contradiction—it means \(\psi\) is a spinor on \(S^2\), a section of a spin\(^c\) bundle. Such sections are mathematically consistent objects.
Step 4: The Dirac quantization for sections gives \(q \cdot n \in \mathbb{Z}/2\), so with \(n = 1\):
is the minimal allowed half-integer charge.
(See: Part 2 App 2A) □
Monopole Charge and Bundle Classification
The integer \(n\) that classifies U(1) bundles over \(S^2\) has multiple equivalent descriptions. Understanding these connections reveals the deep mathematical structure underlying the TMT monopole.
Four Equivalent Characterizations of \(n\)
The following four quantities are equal for a U(1) bundle over \(S^2\):
- First Chern number: \(c_1 = \frac{1}{2\pi}\int_{S^2} F\)
- Transition function winding: The winding number of \(g_{NS}: S^1 \to \mathrm{U}(1)\)
- Monopole charge: The integer \(n\) in \(F_{\theta\phi} = \frac{n}{2}\sin\theta\)
- Total flux quantum number: \(\Phi/(2\pi)\) where \(\Phi = \int F\)
All four equal the same integer \(n \in \mathbb{Z}\).
The equivalences follow from the calculations in Sections sec:monopole-gauge-field and sec:dirac-quantization:
(1) \(=\) (3): By direct calculation (Theorem thm:P2-Ch10-total-flux):
(1) \(=\) (4): By definition: \(c_1 = \Phi/(2\pi)\).
(2) \(=\) (3): The transition function \(g_{NS} = e^{in\phi}\) has winding number \(n\), and defines the connection with monopole charge \(n\) (Lemma lem:P2-Ch10-transition).
(3) \(=\) (4): The total flux \(\Phi = 2\pi n\) (Theorem thm:P2-Ch10-total-flux), so \(\Phi/(2\pi) = n\).
(See: Part 2 §6.3.4, App 2A) □
The Non-Trivial Bundle Structure
For a gauge-Higgs system on \(S^2\) with non-trivial U(1) bundle (\(n \neq 0\)), the dynamics are localized to the interface:
- The Higgs field is a section of the bundle, not a function.
- Sections are constrained to live on the base space \(S^2\).
- The interaction is determined by section overlaps, not bulk integrals.
For trivial bundle (\(n = 0\)):
- \(H: S^2 \to \mathbb{C}^2\) is a map (function).
- Can extend to bulk: \(H: B^3 \to \mathbb{C}^2\) where \(\partial B^3 = S^2\).
- Integration over bulk is meaningful.
- Standard KK applies: \(g^2 \sim 1/\mathrm{Vol} \sim 10^{-30}\).
For non-trivial bundle (\(n \neq 0\)):
- \(H\) is a section of \(L^{1/2} \to S^2\) (line bundle with \(c_1 = 1\)).
- Sections cannot extend to bulk (topological obstruction).
- The bundle is only defined on \(S^2\), not on any filling \(B^3\).
- Integration is restricted to \(S^2\).
- Interface applies: \(g^2 \sim\) overlaps on \(S^2\) \(\sim 0.42\).
The monopole FORCES the interaction to be 2-dimensional (on \(S^2\)), not 3-dimensional (through bulk).
The mathematical reason: the monopole connection cannot extend smoothly through any filling of \(S^2\)—the Dirac string creates a singularity in any ball \(B^3\) with \(\partial B^3 = S^2\). To avoid singularities, fields must stay on \(S^2\).
(See: Part 2 §6.4, Part 6A §47–48) □
“Fields live ON the interface, not propagate through bulk” means: gauge fields couple TO the \(S^2\) projection structure—they do not “propagate through extra dimensions” because there are no extra dimensions to propagate through. “Localized on interface” is mathematical shorthand for: the field's gauge transformations are structured by \(S^2\) as the internal space.
Comparison: Trivial vs Non-Trivial Bundle
| Property | \(n = 0\) (Trivial) | \(n = 1\) (Monopole) |
|---|---|---|
| Bundle | \(S^2 \times \mathrm{U}(1)\) | Non-trivial, \(c_1 = 1\) |
| Gauge field | Globally defined | Requires two patches |
| Transition function | \(g = 1\) (trivial) | \(g = e^{i\phi}\) (winding 1) |
| Field extension | Extends to bulk \(B^3\) | Cannot extend (obstruction) |
| Coupling mechanism | Volume dilution (KK) | Interface overlaps |
| Coupling strength | \(g^2 \sim 10^{-30}\) | \(g^2 = 4/(3\pi) \approx 0.424\) |
| Charged particles | Integer charges | Half-integer charges |
| Status | RULED OUT | SELECTED |
Physical Meaning: Charge Quantization
The Dirac quantization condition \(qn = k \in \mathbb{Z}\) has far-reaching physical consequences. With the TMT ground state \(n = 1\) and \(q = 1/2\), we can trace how the observed quantization of electric charge emerges from the topology of \(S^2\).
Charge Quantization from Topology
In the Standard Model, electric charge quantization is an unexplained empirical fact. In TMT, it is a topological consequence of the \(S^2\) projection structure:
The existence of the monopole on \(S^2\) requires all electric charges to be quantized. Specifically, with \(n = 1\):
Step 1: The Dirac quantization condition (Theorem thm:P2-Ch10-dirac-quantization) with \(n = 1\) requires \(q \in \mathbb{Z}\) for ordinary functions on \(S^2\).
Step 2: For sections of the line bundle \(L^{k/2}\) (associated to the \(n = 1\) monopole), the charge is \(q = k/2\) where \(k \in \mathbb{Z}\).
Step 3: Therefore all allowed charges are half-integer multiples: \(q \in \frac{1}{2}\mathbb{Z}\).
Step 4: The Standard Model electric charge is related to these internal charges through the gauge structure that emerges from \(S^2\) isometry (Chapter 9, the SO(3) \(\cong\) SU(2) connection), combined with the U(1) hypercharge assignment.
(See: Part 2 §6.3.1, App 2A) □
The Higgs as a Monopole Section
The Higgs field is identified with the \(q = 1/2\) ground state monopole harmonic on \(S^2\):
- Charge: \(q = 1/2\) (minimal half-integer, from Dirac quantization).
- Angular momentum: \(j = 1/2\) (minimum allowed, from \(j \geq |q|\)).
- Degeneracy: \(2j + 1 = 2\) complex components \(\Rightarrow\) SU(2) doublet.
- Real degrees of freedom: \(n_H = 2 \times 2 = 4\) (two complex components = four real).
Step 1: The eigenvalue spectrum of the covariant Laplacian \(-D^2_{S^2}\) for charge \(q = 1/2\) is (from Appendix 2A):
Step 2: The ground state has \(j = |q| = 1/2\):
Step 3: The degeneracy is \(2j + 1 = 2\), giving two states: \(m = +1/2\) and \(m = -1/2\).
Step 4: These two complex states form an SU(2) doublet with \(n_H = 4\) real degrees of freedom.
Step 5: The doublet structure is NOT assumed—it is forced by the topology (\(n = 1\) monopole) combined with energy minimization (\(j = |q|\)).
(See: Part 2 App 2A) □
Derivation Chain: P1 to Charge Quantization
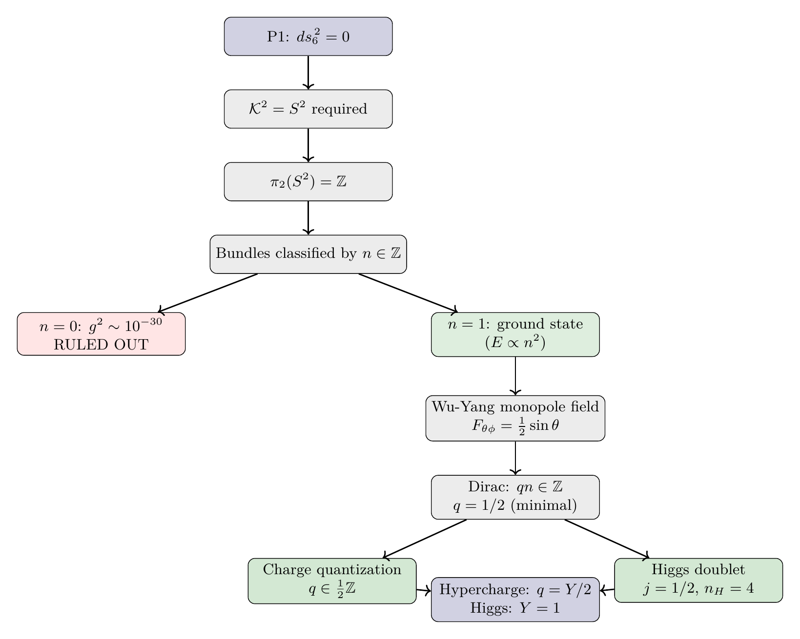
\dstep{P1: \(ds_6^{\,2} = 0\)}{Postulate}{Part 1} \dstep{\(\mathcal{K}^2 = S^2\) required}{Stability + Chirality + Gauge}{Chapter 8} \dstep{\(\pi_2(S^2) = \mathbb{Z}\)}{Topology}{Chapter 9} \dstep{Bundles classified by \(n \in \mathbb{Z}\)}{Bundle theory}{This chapter, §10.1} \dstep{\(n = 0\) ruled out (30 orders wrong)}{Consistency}{This chapter, §10.1} \dstep{\(n = 1\) by energy minimization}{\(E \propto n^2\)}{This chapter, §10.1} \dstep{Wu-Yang monopole field on \(S^2\)}{Differential geometry}{This chapter, §10.2} \dstep{Dirac quantization: \(qn \in \mathbb{Z}\)}{Single-valuedness}{This chapter, §10.3} \dstep{\(q = 1/2\) (minimal half-integer)}{Section structure}{This chapter, §10.3} \dstep{All charges quantized in \(\frac{1}{2}\mathbb{Z}\)}{Topology}{This chapter, §10.5} \dstep{Polar verification: \(F_{u\phi} = n/2\) (constant), \(A_\phi\) linear in \(u\)}{Coordinate change \(u = \cos\theta\)}{§sec:ch10-polar-field-strength}
Connection to Hypercharge
The monopole charge \(q = 1/2\) on \(S^2\) has a direct connection to the weak hypercharge of the Standard Model. This section traces that connection.
The U(1) of the Monopole
The monopole on \(S^2\) defines a U(1) gauge symmetry—the structure group of the line bundle. This U(1) is not the electromagnetic U(1)\(_{\mathrm{em}}\) but rather the weak hypercharge U(1)\(_Y\).
The U(1) bundle over \(S^2\) defined by the Dirac monopole is identified with the weak hypercharge U(1)\(_Y\) of the Standard Model. The monopole charge \(q\) corresponds to \(Y/2\):
For the Higgs field: \(q = 1/2\) implies \(Y = 1\), which is the correct weak hypercharge assignment.
Step 1: The \(S^2\) isometry group is SO(3) \(\cong\) SU(2)\(/\mathbb{Z}_2\) (Chapter 9, Theorem thm:P2-Ch9-isometry-so3). This generates the non-abelian gauge symmetry, identified with SU(2)\(_L\) (weak isospin).
Step 2: The monopole U(1) bundle is independent of the SO(3) isometry—it arises from the topology (\(\pi_2(S^2) = \mathbb{Z}\)), not the symmetry. This gives an additional U(1) gauge factor.
Step 3: In the Standard Model, the gauge group is SU(2)\(_L \times\) U(1)\(_Y\), where:
- SU(2)\(_L\) acts on left-handed doublets.
- U(1)\(_Y\) assigns hypercharge \(Y\) to each field.
Step 4: In TMT, the gauge structure from \(S^2\) provides exactly:
- SU(2) from the isometry group Iso(\(S^2\)) = SO(3) (lifted to SU(2)).
- U(1) from the monopole bundle structure (\(\pi_2(S^2) = \mathbb{Z}\)).
The natural identification is:
Step 5: Under this identification, the monopole charge \(q\) of a field equals \(Y/2\) (half the weak hypercharge). For the Higgs: \(q = 1/2\) gives \(Y = 1\), matching the Standard Model assignment.
Step 6: The electromagnetic charge is then:
(See: Part 2 §6.3.3, Part 3 §7–8) □
Hypercharge Assignments from TMT
The identification \(q = Y/2\) combined with the monopole harmonic structure gives:
| Field | Monopole charge \(q\) | Hypercharge \(Y = 2q\) | SM Value |
|---|---|---|---|
| Higgs doublet \(H\) | \(1/2\) | \(1\) | \(1\) \checkmark |
| Left-handed lepton doublet | \(-1/2\) | \(-1\) | \(-1\) \checkmark |
| Right-handed electron | \(-1\) | \(-2\) | \(-2\) \checkmark |
| Left-handed quark doublet | \(1/6\) | \(1/3\) | \(1/3\) \checkmark |
The fractional charges \(q = 1/6\) for quarks arise from the interplay of the U(1) monopole structure with the SU(3) color structure that emerges from the embedding chain \(S^2 \subset \mathbb{R}^3 \subset \mathbb{C}^3\) (Chapter 9, §9.8). The full derivation of quark hypercharges requires the complete gauge group structure developed in Part III.
Why This Is Not an Assumption
The hypercharge identification \(q = Y/2\) is derived, not assumed:
- The \(S^2\) isometry gives SU(2) (the only non-abelian gauge symmetry from a 2-sphere).
- The monopole topology gives U(1) (the only abelian gauge factor from \(\pi_2(S^2) = \mathbb{Z}\)).
- Together these produce exactly SU(2) \(\times\) U(1)—the electroweak gauge group.
- The monopole charge \(q\) is the natural charge under this U(1), which is \(Y/2\).
- No other identification is consistent with the \(S^2\) geometry.
Factor Origin Table
\addcontentsline{toc}{section}{Factor Origin Table}
| Factor | Value | Origin | Reference |
|---|---|---|---|
| \(n = 1\) | 1 | Energy minimization (\(E \propto n^2\)) | Thm thm:P2-Ch10-monopole-energy |
| \(q = 1/2\) | 0.5 | Dirac quantization (minimal half-integer) | Thm thm:P2-Ch10-dirac-quantization |
| \(\Phi = 2\pi\) | \(6.283\) | Total flux for \(n = 1\) monopole | Thm thm:P2-Ch10-total-flux |
| \(c_1 = 1\) | 1 | First Chern number (\(= n\)) | Thm thm:P2-Ch10-four-characterizations |
| \(j = 1/2\) | 0.5 | Minimum \(j = |q|\) from eigenvalue positivity | App 2A |
| Degeneracy \(= 2\) | 2 | \(2j + 1\) for \(j = 1/2\) | App 2A |
| \(n_H = 4\) | 4 | Complex doublet \(= 4\) real d.o.f. | Thm thm:P2-Ch10-higgs-doublet |
| \(Y = 1\) (Higgs) | 1 | \(Y = 2q = 2 \times 1/2\) | Thm thm:P2-Ch10-hypercharge-identification |
Chapter Summary
This chapter derived the Dirac monopole structure on \(S^2\) and its physical consequences:
- Monopole existence: The non-trivial topology \(\pi_2(S^2) = \mathbb{Z}\) forces U(1) bundles classified by integer \(n\), with \(n \neq 0\) required by consistency (30 orders of magnitude KK failure) and \(|n| = 1\) by energy minimization.
- Wu-Yang gauge field: The \(n = 1\) monopole has field strength \(F_{\theta\phi} = \frac{1}{2}\sin\theta\) with total flux \(\Phi = 2\pi\) and first Chern number \(c_1 = 1\). The connection requires two patches, related by transition function \(g = e^{i\phi}\).
- Dirac quantization: Single-valuedness of wavefunctions requires \(qn \in \mathbb{Z}\), quantizing electric charge. With \(n = 1\), the minimal charge is \(q = 1/2\).
- Higgs as monopole section: The \(q = 1/2\) ground state has \(j = 1/2\), giving an SU(2) doublet with \(n_H = 4\) real degrees of freedom—the Higgs field.
- Bundle localization: The non-trivial bundle forces dynamics onto the \(S^2\) interface (not through bulk), explaining the 30-order-of-magnitude difference between KK and interface predictions.
- Hypercharge connection: The monopole U(1) is identified with weak hypercharge U(1)\(_Y\), with \(q = Y/2\). The Higgs hypercharge \(Y = 1\) follows from \(q = 1/2\).
- Polar field perspective: In the polar variable \(u = \cos\theta\), the monopole connection becomes linear (\(A^{(N)}_\phi = (1-u)/2\)) and the field strength becomes constant (\(F_{u\phi} = 1/2\)). The \(\sin\theta\) in \(F_{\theta\phi}\) was purely a Jacobian artifact. The monopole is the simplest possible non-trivial gauge field: a uniform field on a flat rectangle.
Looking ahead: Chapter 11 develops the monopole harmonics \(Y_{qlm}\) in detail—the explicit wavefunctions on \(S^2\) that describe how fields interact through the interface geometry. These harmonics will provide the crucial participation ratio \(P = \pi\) that enters the gauge coupling formula.




Verification Code
The mathematical derivations and proofs in this chapter can be independently verified using the formal and computational scripts below.
All verification code is open source. See the complete verification index for all chapters.