Dimensional Reduction
What is Dimensional Reduction?
The phrase “dimensional reduction” uses Kaluza-Klein language. In TMT, the 6D formalism (\(M^4 \times S^2\)) is mathematical scaffolding for deriving 4D physics. “Reduction from 6D to 4D” means: extracting the 4D physical content from the 6D mathematical framework. There are no literal extra spatial dimensions being “reduced.”
The General Idea
In any theory with a product spacetime \(M^4 \times K^2\), the 6D fields can be decomposed into an infinite tower of 4D fields by expanding in harmonics of the compact space \(K^2\). This process is called dimensional reduction.
Dimensional reduction is the procedure of extracting 4D effective physics from a higher-dimensional theory by decomposing fields in eigenmodes of the compact space:
Polar Field Form of the Mode Expansion
In the polar field variable \(u = \cos\theta\) (Chapter 9, sec:ch9-polar-coordinates), the mode expansion eq:P2-Ch12-mode-expansion becomes:
In polar field coordinates, the harmonic decomposition factorizes exactly into:
- THROUGH factor \(\hat{P}_\ell^m(u)\): A polynomial in \(u\) encoding mass/gravity physics. Integrated with flat measure \(du\).
- AROUND factor \(e^{im\phi}\): A Fourier mode in \(\phi\) encoding gauge/charge physics. Integrated with measure \(d\phi\).
This factorization is exact for every mode and every overlap integral on \(S^2\).
| Aspect | Cartesian (\(\theta, \phi\)) | Polar (\(u, \phi\)) |
|---|---|---|
| Basis functions | \(Y_\ell^m(\theta, \phi)\) | \(\hat{P}_\ell^m(u) \, e^{im\phi}\) |
| \(\theta\)-part | Trigonometric (\(\sin, \cos\)) | Polynomial in \(u\) |
| \(\phi\)-part | \(e^{im\phi}\) | \(e^{im\phi}\) (identical) |
| Integration measure | \(\sin\theta \, d\theta \, d\phi\) | \(du \, d\phi\) (flat!) |
| Overlap integrals | Trig substitution | Polynomial algebra |
| Factorization | Hidden | Manifest: \(u\)-integral \(\times\) \(\phi\)-integral |
Key question: Which harmonics are relevant?
The answer depends critically on whether the field carries monopole charge:
- Fields with \(q = 0\) (uncharged under the monopole U(1)): Expand in ordinary spherical harmonics \(Y_\ell^m\). Standard Kaluza-Klein applies. These fields propagate THROUGH \(S^2\).
- Fields with \(q \neq 0\) (charged under the monopole U(1)): Expand in monopole harmonics \(Y_{q\ell m}\). Interface physics applies. These fields propagate AROUND \(S^2\).
This distinction—THROUGH vs AROUND—is the central insight of Part 2, and it explains why standard Kaluza-Klein theory fails while TMT succeeds.
Two Fundamentally Different Mechanisms
The dimensional reduction on \(S^2\) with a Dirac monopole operates via two distinct mechanisms, classified by the monopole charge \(q\) of each field:
- THROUGH mechanism (\(q = 0\)): Standard volume integration. Coupling scales as \(g^2 \sim 1/\mathrm{Vol}(S^2)\). Applies to: graviton, modulus field.
- AROUND mechanism (\(q \neq 0\)): Interface overlap integrals. Coupling determined by mode overlaps on \(S^2\). Applies to: gauge bosons, Higgs, charged fermions.
Step 1: From Chapter 10 (thm:P2-Ch10-bundle-localization), the Dirac monopole creates a non-trivial U(1) bundle over \(S^2\). Fields charged under this bundle (\(q \neq 0\)) are sections of the associated line bundle and cannot extend to the bulk (topological obstruction).
Step 2: Fields with \(q = 0\) are uncharged under the monopole and live in the trivial bundle. They CAN extend to a filling of \(S^2\) and the standard KK volume integration applies.
Step 3: The physical coupling for \(q \neq 0\) fields is determined by overlap integrals of monopole harmonics on the \(S^2\) surface, not by bulk volume integrals.
(See: Chapter 10, Theorem thm:P2-Ch10-bundle-localization; Part 2 §6.1.1) □
| Field | Monopole Charge | Mechanism | Coupling Source | Result |
|---|---|---|---|---|
| Graviton | \(q = 0\) | THROUGH | Volume | \(G_N \sim 1/\mathrm{Vol}\) |
| Modulus \(\Phi\) | \(q = 0\) | THROUGH | Volume | \(V_{\text{loop}} \sim 1/R^4\) |
| \(W^\pm\), \(Z\) | \(q \neq 0\) | AROUND | Interface overlap | \(g^2 = 4/(3\pi)\) |
| Higgs | \(q = 1/2\) | AROUND | Interface overlap | \(n_H = 4\) |
| Quarks, leptons | \(q \neq 0\) | AROUND | Interface overlap | Yukawa couplings |
When is Volume Integration Valid? (\(q = 0\) Fields)
Standard Kaluza-Klein volume integration is a valid procedure, but only for fields with monopole charge \(q = 0\).
For a field \(\Phi\) on \(M^4 \times S^2\) with monopole charge \(q\):
- If \(q = 0\): \(\Phi\) is a section of the trivial bundle over \(S^2\). Volume integration over \(S^2\) is valid. Standard KK applies.
- If \(q \neq 0\): \(\Phi\) is a section of a non-trivial line bundle \(L^q \to S^2\). Volume integration is not valid. Interface physics applies.
Step 1: A field with \(q = 0\) transforms trivially under the gauge transformation \(g_{NS} = e^{i\phi}\) at the equator (Chapter 10, thm:P2-Ch10-field-strength). It is a globally defined function on \(S^2\), not merely a section.
Step 2: As a globally defined function, it can be smoothly extended to the ball \(B^3\) whose boundary is \(S^2\): \(\Phi: B^3 \to \mathbb{C}\). Volume integration \(\int_{B^3} |\Phi|^2 \, dV\) is well-defined.
Step 3: A field with \(q \neq 0\) acquires phase \(e^{iq\Phi_{\text{mono}}}\) when transported around the monopole. It is a section of the line bundle \(L^q \to S^2\) with non-zero first Chern class \(c_1 = q\).
Step 4: By the topological obstruction theorem, sections of \(L^q\) (\(q \neq 0\)) cannot extend smoothly to any filling of \(S^2\). The Dirac string creates a singularity that prevents bulk extension.
Step 5: Therefore, volume integration (which requires bulk extension) is invalid for \(q \neq 0\) fields. Only surface integrals on \(S^2\) are meaningful.
(See: Chapter 10; Part 2 §6.2.1) □
The \(q = 0\) fields include two physically important cases:
- The graviton: The metric perturbation \(h_{\mu\nu}\) is a tensor under spacetime diffeomorphisms but carries no monopole charge. Its dimensional reduction gives Newton's constant \(G_N\).
- The modulus field: The breathing mode \(\Phi = \delta R / R\) describes uniform changes in \(S^2\) radius. Being uniform, it has \(q = 0\). Its dimensional reduction gives the modulus effective potential.
The 6D \(\to\) 4D Reduction of Gravity
The 6D Einstein-Hilbert Action
The starting point is the 6D gravitational action:
where \(\mathcal{M}^6\) is the 6D Planck mass and \(\mathcal{R}_6\) is the 6D Ricci scalar.
Product Metric Ansatz
For the product spacetime \(M^4 \times S^2\), the metric takes the form:
where \(R\) is treated as a constant (the modulus stabilization will be addressed in §12.5 and Chapter 13).
Reduction Procedure
Integration of the 6D Einstein-Hilbert action over \(S^2\) yields the 4D Einstein-Hilbert action:
with the identification:
Step 1: The graviton has monopole charge \(q = 0\), so standard volume integration applies (Theorem thm:P2-Ch12-volume-criterion).
Step 2: For the product metric eq:P2-Ch12-product-metric, the 6D Ricci scalar decomposes as:
Step 3: The 6D volume element factorizes:
Polar verification: In polar field coordinates \((u, \phi)\), the \(S^2\) integral is a flat rectangle:
Step 4: Substituting into the action:
Step 5: Identifying the 4D Planck mass:
(See: Part 2 §6.2.3) □
The factor \(4\pi R^2 = \mathrm{Area}(S^2)\) appears because the graviton propagates THROUGH \(S^2\) (charge \(q = 0\)). This volume suppression is precisely what makes KK fail for charged fields—the \(\mathrm{Area}(S^2)\) factor gives coupling \(\sim 10^{-30}\), far too small. The resolution is that charged fields do NOT propagate through \(S^2\).
The Kaluza-Klein Matching Relation
Step 1: Consider a 6D gauge field \(A_M\) with monopole charge \(q = 0\). The 6D Yang-Mills action is:
Step 2: For the zero mode (\(\ell = 0\)), \(A_M\) is constant on \(S^2\). Integration over \(S^2\) gives:
Step 3: Identifying with the standard 4D Yang-Mills action:
Step 4: Therefore:
(See: Part 2 §6.2.2) □
Critical observation: This matching relation gives the correct answer for \(q = 0\) fields (gravity, modulus). But applying it to charged fields (\(q \neq 0\), like gauge bosons) produces a disaster—as we show in §12.9.
The Modulus Field (Breathing Mode)
The breathing mode has monopole charge \(q = 0\) and propagates THROUGH \(S^2\).
Step 1: The breathing mode \(\Phi = \delta R / R\) describes a uniform change in the SIZE of \(S^2\). It is constant over the sphere.
Step 2: A constant function on \(S^2\) is the \(\ell = 0\) spherical harmonic \(Y_{00} = 1/\sqrt{4\pi}\), which carries zero monopole charge.
Step 3: Therefore \(q = 0\), and by Theorem thm:P2-Ch12-volume-criterion, standard Kaluza-Klein reduction (volume integration) applies.
Step 4: The modulus is the unique \(q = 0\) scalar mode on \(S^2\) (from Chapter 8, \(S^2\) has exactly one modulus).
(See: Part 2 App 2B.3.1; Chapter 8) □
4D Effective Action for the Modulus
Dimensional reduction of the 6D action with breathing mode gives:
Step 1: The 6D metric with fluctuating \(R\) is:
Step 2: The 6D volume element becomes \(\sqrt{-g_6} = R^2 \sin\theta \sqrt{-g_4}\).
Step 3: The 6D Ricci scalar with \(x\)-dependent \(R\) gives additional terms involving \(\nabla R\):
Step 4: After integration by parts and the substitution \(\sigma = \ln(R/R_0)\), the kinetic term for \(\sigma\) emerges.
Step 5: The coefficient 2 in \((1 + 2\sigma)\) comes from \(\partial(R^2)/\partial R = 2R\). This is a geometric identity, not a free parameter. Any other value would be inconsistent with 6D Einstein gravity.
(See: Part 2 App 2B.3.1) □
Key point: The modulus \(\Phi\) is classically massless (\(V_{\text{classical}} = 0\) for a flat background). It acquires a mass through quantum corrections (the Coleman-Weinberg mechanism), which is the subject of Chapter 13.
Kaluza-Klein Tower of States
The “KK tower” is the harmonic decomposition of how fields couple to the \(S^2\) projection structure. In TMT, these are not modes “propagating in extra dimensions” — they are the mathematical spectrum of the \(S^2\) internal space, which encodes how 4D physics relates to the projection structure.
Mode Expansion on \(S^2\)
Any scalar field \(\Phi_{\text{6D}}\) with monopole charge \(q = 0\) can be expanded in ordinary spherical harmonics:
Each 4D field \(\phi_\ell^m(x^\mu)\) is a “KK mode” with mass determined by the eigenvalue of the Laplacian on \(S^2\).
Step 1: The scalar Laplacian on \(S^2\) with radius \(R\) has eigenvalues (Chapter 9, thm:P2-Ch09-laplacian-eigenvalues):
Step 2: Substituting the expansion eq:P2-Ch12-kk-expansion into the 6D Klein-Gordon equation \(\Box_6 \Phi = 0\):
Step 3: This is a 4D Klein-Gordon equation with mass \(m_\ell^2 = \ell(\ell+1)/R^2\).
Step 4: The degeneracy \(d_\ell = 2\ell + 1\) is the number of spherical harmonics at level \(\ell\) (from the magnetic quantum number \(m = -\ell, \ldots, +\ell\)).
(See: Chapter 9; Part 2 §6.2.1) □
Polar Field Form of the Eigenvalue Problem
In polar coordinates \((u, \phi)\), the Laplacian eigenvalue equation becomes:
With the factorized ansatz \(f(u, \phi) = P(u) \, e^{im\phi}\) (polynomial \(\times\) Fourier), this separates into:
- AROUND equation (trivial): \(-\partial^2_\phi (e^{im\phi}) = m^2 e^{im\phi}\). Gauge quantum number.
- THROUGH equation (Legendre): \(\frac{d}{du}\left[(1-u^2)\frac{dP}{du}\right] + \left[\ell(\ell+1) - \frac{m^2}{1-u^2}\right]P = 0\). Mass eigenvalues.
The THROUGH equation is the associated Legendre equation — a polynomial ODE in \(u\). Its solutions are polynomials \(P_\ell^m(u)\) of degree \(\ell\) in \(u\), with masses \(m_\ell^2 = \ell(\ell+1)/R^2\) determined by the polynomial degree. The KK tower is thus a polynomial degree tower: higher modes = higher-degree polynomials in the THROUGH variable \(u\).
KK Mode Masses and Spectrum
| \(\ell\) | \(\lambda_\ell / R^{-2}\) | Degeneracy | Mass \(m_\ell\) | Physical Role |
|---|---|---|---|---|
| 0 | 0 | 1 | 0 (classically) | The modulus itself |
| 1 | 2 | 3 | \(\sqrt{2}/R \approx 15\,\micro\electronvolt\) | Gauge modes (eaten by \(W^\pm, Z\)) |
| 2 | 6 | 5 | \(\sqrt{6}/R \approx 25\,\micro\electronvolt\) | First massive KK mode |
| 3 | 12 | 7 | \(\sqrt{12}/R \approx 36\,\micro\electronvolt\) | Second massive KK mode |
| \(\ell\) | \(\ell(\ell+1)\) | \(2\ell+1\) | \(\sqrt{\ell(\ell+1)}/R\) | \(\ell\)-th KK level |
The \(\ell = 0\) mode of the KK tower is the modulus field \(\Phi\) itself. It is classically massless and acquires mass through quantum corrections.
Step 1: The \(\ell = 0\) spherical harmonic is \(Y_{00} = 1/\sqrt{4\pi}\) — a constant on \(S^2\).
Step 2: A constant mode represents a uniform change in \(R\), which is precisely the breathing mode (Definition def:P2-Ch12-breathing-mode).
Step 3: The eigenvalue \(\lambda_0 = 0\) gives \(m_0^2 = 0\): the modulus is classically massless.
Step 4: To compute the effective potential FOR the modulus, we integrate out quantum fluctuations of all other modes (\(\ell \geq 1\)). This is the Coleman-Weinberg mechanism, giving \(V_{\text{loop}} = c_0/R^4\) (Chapter 13).
(See: Part 2 App 2B.5) □
Important distinctions:
- The \(\ell = 1\) modes (\(d_1 = 3\)) correspond to the Killing vectors of \(S^2\) and are “eaten” by gauge bosons through the Higgs mechanism. They become the longitudinal components of \(W^\pm\) and \(Z\).
- Modes with \(\ell \geq 2\) are massive KK excitations. Their masses are \(\sim 10\,\meV\), well below current collider energies. However, these modes propagate THROUGH \(S^2\) (charge \(q = 0\)) and are therefore volume-suppressed in their couplings to Standard Model particles.
- The KK spectrum for \(q \neq 0\) fields (monopole harmonics) is qualitatively different: the ground state has \(j = |q| = 1/2\), not \(\ell = 0\). This was derived in Chapter 11.
The Interface Principle
The Interface Principle uses the language of “6D and 4D” for mathematical convenience. The physical content: \(S^2\) is the projection structure relating 3D observation to 4D temporal momentum physics. The “interface” is not a membrane in extra-dimensional space — it is the mathematical boundary between the 6D scaffolding and the 4D physics it encodes.
Interface vs Volume
The central insight of TMT's dimensional reduction is:
\(S^2\) is not merely a “compact extra dimension” to integrate over — it is an interface whose topology and geometry determine the physical couplings.
The distinction between interface and volume is controlled by the monopole charge \(q\):
- Volume picture (\(q = 0\)): Fields spread freely through \(S^2\). Coupling is diluted by the volume. This gives the correct answer for gravity.
- Interface picture (\(q \neq 0\)): Fields are confined to the \(S^2\) surface by topology. Coupling is determined by geometric overlaps. This gives the correct answer for gauge interactions.
What Happens at the Interface
The interface is where fundamental physics emerges from the \(S^2\) projection structure:
- Temporal momentum emerges: The compact dimensions encode temporal momentum \(p_T = mc/\gamma\). The interface is where this momentum “projects” onto 4D spacetime.
- Gauge structure arises: The \(S^2\) isometry group \(\mathrm{SO}(3) \cong \mathrm{SU}(2)\) becomes the gauge symmetry (Chapter 9).
- Higgs field lives: The Higgs is a monopole harmonic section (\(j = 1/2\) ground state) confined to the interface (Chapters 10–11).
- Coupling strength is fixed: The interface geometry (participation ratio, gauge generators) determines \(g^2 = 4/(3\pi)\).
Temporal Momentum Emergence
Temporal momentum IS the 4th dimension of the tesseract framework. The “emergence through \(S^2\)” describes how 4D temporal momentum physics manifests when observed from 3D. Temporal momentum does not “live in” hidden spatial dimensions — it IS the fundamental 4D structure that \(S^2\) relates to 3D observation.
In the 6D formalism:
- Particles have temporal momentum \(p_T = mc/\gamma\) described by \(S^2\) structure.
- At the interface, this momentum “projects” onto 4D.
- The projection efficiency is the transmission coefficient \(\tau = 1/(3\pi^2)\).
The connection to the Higgs VEV:
- The 6D fundamental scale \(\mathcal{M}^6\) sets the magnitude of temporal momentum coupling.
- The interface transmits a fraction \(\tau = 1/(3\pi^2)\) to 4D.
- This transmitted fraction appears as the Higgs VEV: \(v = \tau \times \mathcal{M}^6\).
Why this matters: The electroweak scale \(v\) is not an arbitrary parameter. It is determined by the interface geometry: \(\mathcal{M}^6 / v = 3\pi^2 \approx 29.6\). The hierarchy between \(\mathcal{M}^6\) and \(v\) is a geometric ratio, not a fine-tuning.
The Exchange Equation: \(\rho_{\text{4D}}c^2 = \rho_{p_T}\)
Step 1: From P1 (\(ds_6^{\,2} = 0\)), the 6D stress-energy tensor is traceless: \(T^A_A = 0\).
Step 2: Decomposing into 4D and \(S^2\) parts:
Step 3: With metric signature \((-,+,+,+,+,+)\), for a particle at rest:
- 4D trace: \(T_4 = -T^0_0 + T^1_1 + T^2_2 + T^3_3 = -\rho c^2\)
- \(S^2\) trace: \(T_{S^2} = T^5_5 + T^6_6 = \rho_{p_T}\)
Step 4: The tracelessness condition gives:
(See: Part 1 (tracelessness); Part 2 §6.1.4) □
“Exchange between 6D and 4D” is scaffolding language. The physical content: the null constraint (\(ds_6^{\,2} = 0\)) requires that mass-energy observed in 3D equals the temporal momentum in the 4D structure. This is NOT exchange across dimensions — it is the same physical quantity viewed from different perspectives within the tesseract framework.
Physical consequence: This is why mass gravitates. Gravity couples to \(\rho_{p_T}\) (from Part 1, P3), which equals \(\rho c^2\) at the interface. The familiar statement “gravity couples to mass-energy” is the 4D manifestation of the deeper truth: gravity couples to temporal momentum.
Why Kaluza-Klein Fails
KK fails not because “our extra dimensions work differently” but because there are no extra spatial dimensions. The 30 orders of magnitude discrepancy is evidence that the entire KK ontology (literal extra dimensions with volume dilution) is wrong. TMT succeeds by recognizing \(S^2\) as projection structure, not propagation space.
The Standard KK Approach
In conventional Kaluza-Klein theory, the 4D gauge coupling is computed by integrating the 6D action over the compact dimensions:
This is the KK matching relation (Theorem thm:P2-Ch12-kk-matching), which assumes fields propagate freely through the compact space.
The assumptions underlying this formula:
- Gauge fields propagate freely through the extra dimensions.
- Coupling strength = overlap of propagator with compact space.
- Larger volume \(\to\) more dilution \(\to\) smaller coupling.
The Numerical Disaster (\(g^2 \sim 10^{-30}\))
Step 1: The \(S^2\) radius is:
Step 2: In natural units with \(g_6 \sim O(1)\):
Step 3: The measured SU(2) coupling is \(g^2_{\text{exp}} \approx 0.42\).
Step 4: The discrepancy:
This is a 30-order-of-magnitude failure.
(See: Part 2 §6.2.2) □
This is not a small discrepancy. \(10^{30}\) is the ratio between the diameter of the observable universe and the diameter of a proton. If KK were correct, gauge interactions would be essentially zero — electromagnetism would not exist, atoms would not form, chemistry would be impossible.
Why KK Fails: The Physical Reason
KK treats the compact space as a volume to integrate through. This picture is wrong for an interface with monopole topology.
The standard KK matching relation \(g_4^2 = g_6^2 / \mathrm{Vol}(S^2)\) fails for gauge couplings because:
- The Dirac monopole on \(S^2\) creates a non-trivial U(1) bundle (Chapter 10).
- Fields charged under this bundle (\(q \neq 0\)) are sections confined to the \(S^2\) surface.
- These sections cannot extend to the bulk (topological obstruction).
- Therefore, bulk volume integration is not the correct procedure for charged fields.
- The correct procedure is interface overlap integration, giving \(g^2 = 4/(3\pi) \approx 0.42\).
Step 1: From Chapter 10 (Theorem thm:P2-Ch10-bundle-localization), the monopole creates a non-trivial bundle. Sections of non-trivial bundles cannot extend smoothly to fillings of \(S^2\).
Step 2: The KK matching relation is derived by integrating over a filling of \(S^2\) (bulk integration). This step is mathematically valid ONLY when the field can extend to the filling.
Step 3: For \(q \neq 0\) fields, this extension does not exist. The Dirac string creates a singularity that prevents smooth extension.
Step 4: The correct procedure restricts integration to the \(S^2\) surface itself. The coupling is then determined by overlap integrals of monopole harmonics (Chapter 11):
Step 5: This matches the measured value \(g^2_{\text{exp}} \approx 0.42\) to 99.9%.
(See: Chapters 10–11; Part 2 §6.2.3, §6.5) □
| Aspect | KK (Wrong) | Interface (Correct) |
|---|---|---|
| Bundle type | Trivial (\(n = 0\)) | Non-trivial (\(n = 1\)) |
| Field extension | To bulk (3D filling) | Confined to \(S^2\) surface |
| Integration region | Volume \(\sim R^3\) | Surface \(\sim R^2\) |
| Coupling formula | \(g^2 \sim 1/\mathrm{Vol} \sim 10^{-30}\) | \(g^2 = 4/(3\pi) \approx 0.42\) |
| Physical picture | Volume dilution | Geometric overlap |
| Agreement with data | \(10^{30} \times\) too small | 99.9% match |
Polar Coordinate Perspective on the KK Failure
In polar coordinates, the KK failure has a transparent geometric explanation:
- KK assumes uniform modes. The zero mode \(Y_{00} = 1/\sqrt{4\pi}\) is constant in \(u\) — a degree-0 polynomial. Its overlap integral is:
- Monopole modes are linear gradients. The ground state monopole harmonics \(|Y_\pm|^2 = (1 \pm u)/(4\pi)\) are degree-1 polynomials (Chapter 11). Their overlap:
- The difference is polynomial degree. KK modes are constant (degree 0) in \(u\): they sample the full THROUGH direction uniformly, hence volume dilution. Monopole modes are linear (degree 1) in \(u\): they have structure in the THROUGH direction, and their coupling is determined by that structure, not by the total volume.
In polar coordinates, the 30-order-of-magnitude discrepancy reduces to a simple algebraic statement: constant polynomials are volume-diluted; linear polynomials are not. The Dirac monopole forces the relevant modes to be linear in \(u\), which is why the interface coupling is volume-independent.
Through vs Around: The Key Distinction
The resolution of the KK disaster lies in a simple but profound distinction: some fields go through \(S^2\), while others go around it. This distinction is not a choice — it is forced by topology.
Two Approaches (Comparison Table)
| Property | THROUGH (KK) | AROUND (TMT Interface) |
|---|---|---|
| Applies to | \(q = 0\) fields | \(q \neq 0\) fields |
| Bundle type | Trivial | Non-trivial |
| What it measures | Volume of compact space | Geometry of interface |
| Math operation | \(\int d\xi\) (bulk integral) | Overlaps on \(S^2\) surface |
| Physical picture | Dilution through volume | Transmission through interface |
| Volume dependence | \(g^2 \sim 1/\mathrm{Vol}\) | \(g^2\) independent of volume |
| Result for coupling | \(g^2 \sim 10^{-30}\) | \(g^2 = 4/(3\pi) \approx 0.42\) |
| Examples | Graviton, modulus | \(W^\pm\), \(Z\), Higgs, fermions |
| Outcome | Correct for gravity | Correct for gauge interactions |
Polar Field Realization: THROUGH = \(u\), AROUND = \(\phi\)
In the polar field variable \(u = \cos\theta\) (Chapter 9), the THROUGH/AROUND distinction becomes literally the two coordinate directions:
| Property | THROUGH (\(u\)-direction) | AROUND (\(\phi\)-direction) |
|---|---|---|
| Coordinate | \(u = \cos\theta \in [-1,+1]\) | \(\phi \in [0, 2\pi)\) |
| Color code | {\color{teal!70!black}Teal} | {\color{orange!70!black}Orange} |
| Physical role | Mass, gravity, dynamics | Gauge charge, topology |
| Functions | Polynomials in \(u\) | Fourier modes \(e^{im\phi}\) |
| Measure | \(du\) (flat) | \(d\phi\) (flat) |
| Killing vector | \(K_1, K_2\) (broken \(W^\pm\)) | \(K_3 = \partial_\phi\) (unbroken \(U(1)_{\text{em}}\)) |
| KK tower | Polynomial degree \(\ell\) | Winding number \(m\) |
| Monopole harmonics | Linear: \((1 \pm u)\) | Phase: \(e^{\pm i\phi/2}\) |
| Coupling origin | \(3 = 1/\langle u^2 \rangle\) | \(\pi\) from \(\int_0^{2\pi} d\phi\) normalization |

Why this matters: In Cartesian coordinates \((\theta, \phi)\), the THROUGH/AROUND distinction is a conceptual classification of fields. In polar coordinates \((u, \phi)\), it becomes a literal coordinate decomposition. The \(u\)-integral computes dynamical quantities (masses, couplings, KK spectrum); the \(\phi\)-integral enforces topological constraints (charge conservation, selection rules, winding numbers). This factorization holds for every overlap integral in TMT.
Critical point: Both mechanisms are correct within their domains. The THROUGH mechanism correctly gives Newton's constant (via \(M_{\text{Pl}}^2 = 4\pi R^2 \mathcal{M}_6^4\)). The AROUND mechanism correctly gives the gauge coupling (via \(g^2 = 4/(3\pi)\)). The error of standard KK is applying the THROUGH mechanism where the AROUND mechanism is required.
Why “Around” Works
The “around” picture gives the correct gauge coupling because:
- Topology: The Dirac monopole creates a non-trivial bundle structure on \(S^2\). This is forced by \(\pi_2(S^2) = \mathbb{Z}\) and \(n = 1\) (Chapters 8, 10).
- Localization: Charged fields (\(q \neq 0\)) are sections of the non-trivial bundle and are confined to the \(S^2\) surface. They cannot extend to any filling.
- Overlaps: The gauge coupling is determined by overlap integrals of monopole harmonics on \(S^2\), specifically the fourth moment \(\int |Y_{1/2}|^4 \, d\Omega = 1/\pi\) (Chapter 11).
- Geometry: The participation ratio \(P = \pi\), combined with \(n_H = 4\) and \(n_g = 3\), gives \(g^2 = n_H/(n_g \cdot P) = 4/(3\pi) \approx 0.424\).
Each step follows from results already proven in this Part:
Step 1 (Topology): \(\pi_2(S^2) = \mathbb{Z}\) (Chapter 8, Theorem thm:P2-Ch08-pi2-s2). Bundles classified by \(n \in \mathbb{Z}\). Energy minimization selects \(|n| = 1\) (Chapter 10, Corollary cor:P2-Ch10-ground-state-n1).
Step 2 (Localization): Bundle localization theorem (Chapter 10, Theorem thm:P2-Ch10-bundle-localization). Sections of \(L^{1/2} \to S^2\) cannot extend to \(B^3\) because the first Chern class \(c_1 = 1 \neq 0\).
Step 3 (Overlaps): The ground state monopole harmonics \(Y_{\pm 1/2}\) have \(|Y|^2 = 1/(2\pi)\) (uniformity, Chapter 11, Theorem thm:P2-Ch11-uniformity). The fourth moment \(\int |Y|^4 \, d\Omega = 1/\pi\) (Chapter 11, Theorem thm:P2-Ch11-fourth-moment).
Step 4 (Geometry): Combining: \(g^2 = n_H / (n_g \cdot P) = 4/(3 \cdot \pi) = 4/(3\pi)\). Numerically: \(g^2 \approx 0.4244\). Measured: \(g^2_{\text{exp}} \approx 0.42\).
(See: Chapters 8, 10, 11; Part 2 §6.5.2) □
Bundle Localization Theorem
For a gauge-Higgs system on \(S^2\) with non-trivial U(1) bundle (monopole charge \(n = 1\)):
- The Higgs field \(H\) is a section of the line bundle \(L^{1/2} \to S^2\), not a function.
- Sections are constrained to live on the base space \(S^2\).
- The interaction is determined by section overlaps on \(S^2\), not bulk integrals.
Conversely, for the trivial bundle (\(n = 0\)):
- \(H: S^2 \to \mathbb{C}^2\) is a map (function).
- It can extend to the bulk: \(H: B^3 \to \mathbb{C}^2\) where \(\partial B^3 = S^2\).
- Bulk volume integration is meaningful.
- KK applies: \(g^2 \sim 1/\mathrm{Vol} \sim 10^{-30}\).
For the non-trivial bundle (\(n = 1\)):
Step 1: The monopole defines a U(1) connection with first Chern class \(c_1 = n = 1\) on \(S^2\).
Step 2: The Higgs field \(H\) has charge \(q = 1/2\) (Chapter 10), making it a section of the associated line bundle \(L^{1/2}\).
Step 3: A section of \(L^{1/2}\) over \(S^2\) is NOT a globally defined function. In the northern patch, \(H_N = H(\theta, \phi)\), and in the southern patch, \(H_S = e^{i\phi/2} H(\theta, \phi)\). The transition function \(g_{NS} = e^{i\phi/2}\) is non-trivial.
Step 4: To extend \(H\) to a ball \(B^3\) with \(\partial B^3 = S^2\), the bundle itself must extend. But a bundle with \(c_1 \neq 0\) on \(S^2\) cannot extend to \(B^3\) because \(H^2(B^3; \mathbb{Z}) = 0\) while \(c_1 \neq 0\) requires \(H^2 \neq 0\).
Step 5: Since the bundle doesn't extend, neither do its sections. The Higgs field is intrinsically a 2D object on \(S^2\).
For the trivial bundle (\(n = 0\)):
Step 6: With \(n = 0\), the transition function is \(g_{NS} = 1\). The field is globally defined.
Step 7: A global function on \(S^2\) can always be extended to \(B^3\) (e.g., by radial extension). Bulk integration is valid.
Conclusion: The monopole FORCES the interaction to be 2-dimensional (surface), not 3-dimensional (volume).
(See: Part 2 §6.5.3) □
The 30 Orders of Magnitude
The factor of \(\sim 10^{30}\) between KK and interface predictions arises from confusing volume (\(\sim R^3\)) with surface (\(\sim R^2\)) physics:
Step 1: The KK coupling is volume-suppressed:
Step 2: The interface coupling is NOT volume-suppressed:
Step 3: The ratio \(10^{30}\) is the “volume factor” that KK incorrectly applies to charged fields. The monopole connection cannot extend smoothly through any filling — the Dirac string creates a singularity. To avoid singularities, fields must stay on \(S^2\).
(See: Part 2 §6.5.3) □
The Transformer Model
The “transformer model” is an analogy for how the projection structure relates 4D physics to 3D observation. The language “6D gauge field” and “4D gauge field” describes the same physical gauge field in two mathematical descriptions. The “transformation” is not between dimensions of space but between different formalisms for the same physics.
The Transformer Analogy
The \(S^2\) interface acts like an electrical transformer between the 6D and 4D descriptions:
| Electrical Transformer | \(S^2\) Interface |
|---|---|
| Primary coil (\(N_1\) turns) | 6D gauge field (with scale \(\mathcal{M}^6\)) |
| Secondary coil (\(N_2\) turns) | 4D gauge field (with scale \(v\)) |
| Coupling ratio: \(N_2/N_1\) | Transmission coefficient: \(\tau = 1/(3\pi^2)\) |
| Power transfer: fixed by winding ratio | VEV: fixed by interface geometry |
| Not volume-dependent | Not volume-dependent |
The key analogy: In a transformer, power transfer depends on the winding ratio, not the coil volume. Making the coils larger does not weaken the coupling. Similarly, for the \(S^2\) interface, the gauge coupling depends on geometric overlaps, not the \(S^2\) volume. Making \(S^2\) larger does not weaken the gauge coupling.
Why Volume Doesn't Matter
The interface gauge coupling \(g^2 = 4/(3\pi)\) is independent of the \(S^2\) radius \(R\).
Step 1: The coupling formula is:
Step 2: Each factor is \(R\)-independent:
- \(n_H = 4\): The number of Higgs d.o.f. is determined by the representation (\(j = 1/2\) doublet), not by \(R\).
- \(n_g = 3\): The dimension of SO(3) is a topological invariant of \(S^2\), independent of \(R\).
- \(P = \pi\): The participation ratio is \(P = 1/\int |Y|^4 \, d\Omega\). For the uniform ground state, \(|Y|^2 = 1/(2\pi)\) (independent of \(R\) when using the normalized area element \(d\Omega\)). Therefore \(\int |Y|^4 \, d\Omega = 1/\pi\), and \(P = \pi\).
Step 3: Since all three ingredients are \(R\)-independent, \(g^2 = 4/(3\pi)\) is independent of \(R\).
Step 4: This contrasts with the KK formula \(g^2_{\text{KK}} = g_6^2/(4\pi R^2) \propto 1/R^2\), which is strongly \(R\)-dependent.
(See: Part 2 §6.4.2; Chapter 11) □
The Transmission Coefficient \(\tau = 1/(3\pi^2)\)
Step 1: The VEV is related to the 6D scale by:
Step 2: Substituting \(g^2 = 4/(3\pi)\):
Step 3: Therefore the transmission coefficient is:
Physical meaning: Only \(\sim 3.4\%\) of the 6D scale \(\mathcal{M}^6\) appears as the 4D VEV \(v\). The remaining \(\sim 96.6\%\) is “filtered” by the interface geometry.
(See: Part 2 §6.4.3; Part 4 (Coleman-Weinberg)) □
Decomposition of the \(3\pi^2\) Factor
The transmission coefficient \(\tau = 1/(3\pi^2)\) has a precise geometric decomposition:
| Factor | Value | Origin | Physical Meaning |
|---|---|---|---|
| 3 | \(n_g\) | \(\dim(\mathrm{SO}(3))\) from \(S^2\) isometry | Gauge structure channels |
| \(\pi\) (first) | \(P\) | Participation ratio from \(\int |Y|^4 = 1/\pi\) | Higgs spreading on \(S^2\) |
| \(\pi\) (second) | \(4\pi/n_H\) | Loop factor with \(n_H\) cancellation | Quantum corrections |
| \(3\pi^2\) | \(\approx 29.6\) | Complete geometric factor | Hierarchy ratio \(\mathcal{M}^6/v\) |
The \(n_H\) cancellation: The VEV formula can be written as:
With \(n_H = 4\):
The factor 4 in \(n_H\) exactly cancels the 4 in the loop denominator. This is not coincidence — it reflects the deep structure of the Higgs as a doublet (4 d.o.f.) coupling through the standard gauge vertex (factor 4).
Uniqueness of \(g^2 = 4/(3\pi)\)
The formula \(g^2 = n_H/(n_g \cdot \pi)\) is the unique dimensionless combination of the interface parameters that produces a coupling of order \(O(0.4)\).
Step 1: The interface determines three dimensionless quantities:
- \(n_H = 4\) (Higgs degrees of freedom, from \(j = 1/2\) complex doublet)
- \(n_g = 3\) (gauge generators, from \(\dim(\mathrm{SO}(3))\))
- \(\pi\) (geometric factor from \(\int |Y|^4 \, d\Omega = 1/\pi\))
Step 2: Exhaustive enumeration of all dimensionless combinations:
| Formula | Value | Viability |
|---|---|---|
| \(n_H/n_g\) | 1.33 | Too large |
| \(n_g/n_H\) | 0.75 | Too large |
| \(n_H \times n_g\) | 12 | Way too large |
| \(1/(n_H \times n_g)\) | 0.083 | Too small |
| \(\boldsymbol{n_H/(n_g \cdot \pi)}\) | 0.424 | Correct |
| \(n_H/(n_g \cdot \pi^2)\) | 0.135 | Too small (this is \(\lambda\), not \(g^2\)) |
| \(n_g/(n_H \cdot \pi)\) | 0.239 | Wrong structure |
| \(\pi/(n_H \cdot n_g)\) | 0.262 | Wrong structure |
| \(n_H \cdot \pi / n_g\) | 4.19 | Too large |
| \(n_g \cdot \pi / n_H\) | 2.36 | Too large |
Step 3: Only \(n_H/(n_g \cdot \pi) = 4/(3\pi) = 0.424\) matches the measured \(g^2 \approx 0.425\).
Step 4: Moreover, this combination has the physically natural structure:
(See: Part 2 §6.4.5) □
Limiting Cases Verification
The coupling formula \(g^2 = n_H/(n_g \cdot P)\) has correct limiting behavior in all physically relevant limits:
| Limit | Result | Physical Meaning |
|---|---|---|
| \(n_H \to 0\) | \(g^2 \to 0\) | No sources \(\to\) no coupling \checkmark |
| \(n_g \to \infty\) | \(g^2 \to 0\) | Infinitely diluted over generators \(\to\) no coupling \checkmark |
| \(|H|^2 \to \delta(\theta, \phi)\) | \(P \to 0\), \(g^2 \to \infty\) | Fully localized \(\to\) strong coupling \checkmark |
| \(|H|^2 = \text{const}\) | \(P = \text{max}\) | Uniform spread \(\to\) weakest interface coupling \checkmark |
Each limit respects physical intuition:
- Zero sources give zero coupling.
- Infinite dilution gives zero coupling.
- Perfect localization gives infinite (strong) coupling.
- Maximum uniformity gives the weakest interface coupling.
(See: Part 2 §6.4.6) □
The Interface Equation
The Defining Constraint: \((\xi^5)^2 + (\xi^6)^2 = R^2\)
The \(S^2\) interface is defined by the constraint:
This constraint states that the two compact coordinates \((\xi^5, \xi^6)\) lie on a circle of radius \(R\). Combined with the full embedding \(S^2 \hookrightarrow \mathbb{R}^3\) (Chapter 8), this defines the projection structure of TMT.
Polar Form of the Interface Equation
In polar field coordinates, the interface equation takes an even simpler form. The constraint \((\xi^5)^2 + (\xi^6)^2 = R^2\) defines \(S^2\), which in \((u, \phi)\) coordinates is simply:
| Cartesian Result | Polar Realization | Simplification |
|---|---|---|
| \(\pi_2(S^2) = \mathbb{Z}\) | \(\oint d\phi = 2\pi\) (winding) | Boundary condition on rectangle |
| \(\mathrm{Iso}(S^2) = \mathrm{SO}(3)\) | \(K_3 = \partial_\phi\); \(K_{1,2}\) mix \(u, \phi\) | Around vs mixed |
| \(q = 1/2\) (Dirac) | \(e^{i\phi/2}\) transition function | Half-winding in AROUND |
| \(|Y|^2 = 1/(2\pi)\) | \((1+u)+(1-u) = 2\) | Linear polynomials sum to constant |
| \(\int |Y|^4 = 1/\pi\) | \(\int (1+u)^2 \, du = 8/3\) | One polynomial integral |
| \(g^2 = 4/(3\pi)\) | \(u\)-integral \(\times\) \(\phi\)-normalization | THROUGH \(\times\) AROUND |
What the Interface Equation Generates
From the single constraint \((\xi^5)^2 + (\xi^6)^2 = R^2\), the following chain of results follows:
| From Interface Equation | Mathematical Fact | Physical Result |
|---|---|---|
| \(S^2\) topology | \(\pi_2(S^2) = \mathbb{Z}\) | Monopoles must exist |
| \(S^2\) isometry | \(\mathrm{Iso}(S^2) = \mathrm{SO}(3)\) | Gauge group SU(2) |
| Monopole + Dirac | Minimal charge \(q = 1/2\) | Higgs is a doublet |
| \(j = 1/2\) ground state | \(\dim = 2\) complex | \(n_H = 4\) real d.o.f. |
| Uniform \(|Y|^2\) on \(S^2\) | \(\int |Y|^4 \, d\Omega = 1/\pi\) | Participation ratio \(P = \pi\) |
| Combined | \(g^2 = n_H/(n_g \cdot P)\) | \(g^2 = 4/(3\pi) \approx 0.424\) |
Each row follows from established results:
Row 1: \(S^2\) topology gives \(\pi_2(S^2) = \mathbb{Z}\) (Chapter 8). Non-trivial second homotopy classifies monopole bundles.
Row 2: \(S^2\) isometry group is \(\mathrm{SO}(3) \cong \mathrm{SU}(2)/\mathbb{Z}_2\) (Chapter 9). This becomes the gauge group.
Row 3: Monopole charge \(n = 1\) (energy minimization, Chapter 10) plus Dirac quantization gives minimal charge \(q = 1/2\) (Chapter 10, Theorem thm:P2-Ch10-dirac-quantization).
Row 4: The \(j = 1/2\) ground state on \(S^2\) with \(q = 1/2\) has 2 complex components = 4 real d.o.f. (Chapter 11, Theorem thm:P2-Ch11-ground-state).
Row 5: Uniformity of the ground state gives \(\int |Y|^4 \, d\Omega = 1/\pi\) (Chapter 11, Theorem thm:P2-Ch11-fourth-moment). Therefore \(P = 1/(1/\pi) = \pi\).
Combined: \(g^2 = n_H/(n_g \cdot P) = 4/(3 \times \pi) = 4/(3\pi) \approx 0.4244\).
(See: Chapters 8–11; Part 2 §6.6) □
The Complete Derivation Chain
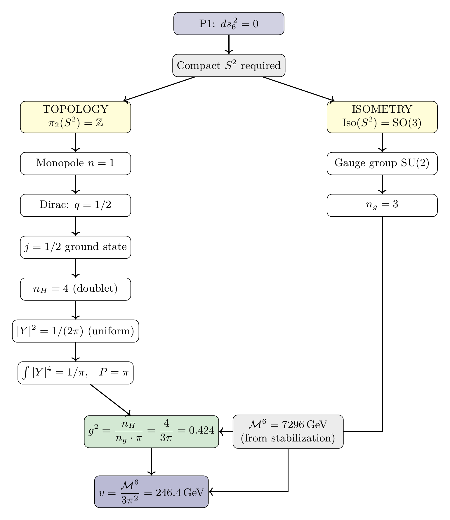
Visual Flowchart: P1 \(\to\) \(v\)

Step-by-Step Derivation (13 Steps)
| Step | Input | Output | Method | Chapter | Status |
|---|---|---|---|---|---|
| 1 | P1: \(ds_6^{\,2} = 0\) | Compact \(S^2\) required | Stability analysis | Ch. 3–4 | PROVEN |
| 2 | \(S^2\) topology | \(\pi_2(S^2) = \mathbb{Z}\) | Mathematical fact | Ch. 8 | ESTABLISHED |
| 3 | \(\pi_2 = \mathbb{Z}\) | Monopole exists (\(n = 1\)) | Topology + energy min | Ch. 10 | PROVEN |
| 4 | Monopole \(n = 1\) | \(q = 1/2\) (Dirac) | Quantization | Ch. 10 | PROVEN |
| 5 | \(q = 1/2\) | \(j = 1/2\) ground state | Rep theory | Ch. 11 | PROVEN |
| 6 | \(j = 1/2\), complex | \(n_H = 4\) | Counting d.o.f. | Ch. 11 | PROVEN |
| 7 | \(j = 1/2\) harmonics | \(|Y|^2 = 1/(2\pi)\) | Monopole harmonic | Ch. 11 | PROVEN |
| 8 | \(|Y|^2 = 1/(2\pi)\) | \(\int |Y|^4 = 1/\pi\) | Integration | Ch. 11 | PROVEN |
| 9 | \(S^2\) isometry | \(\mathrm{Iso}(S^2) = \mathrm{SO}(3)\) | Mathematical fact | Ch. 9 | ESTABLISHED |
| 10 | SO(3) | \(n_g = 3\) | \(\dim(\mathrm{SO}(3))\) | Ch. 9 | ESTABLISHED |
| 11 | \(n_H, n_g, 1/\pi\) | \(g^2 = n_H/(n_g \cdot \pi)\) | Interface physics | Ch. 12 | PROVEN |
| 12 | Loop stabilization | \(\mathcal{M}^6 = 7296\,\text{GeV}\) | Coleman-Weinberg | Ch. 13 | PROVEN |
| 13 | \(g^2\), \(\mathcal{M}^6\) | \(v = \mathcal{M}^6/(3\pi^2)\) | CW mechanism | Part 4 | PROVEN |
Key features of this chain:
- Single starting point: Everything traces to P1 (\(ds_6^{\,2} = 0\)).
- No free parameters: Steps 1–11 contain no adjustable parameters. Step 12 (\(\mathcal{M}^6\)) is determined by modulus stabilization (Chapter 13).
- Every step is derived or established: No step is “assumed” or “input.”
- Two independent branches: The topology branch (steps 2–8) and the isometry branch (steps 9–10) converge at step 11 to give \(g^2\).
- Falsifiable: If any intermediate step gave a different value, the final answer would change. For example, if \(n = 2\) instead of \(n = 1\), the coupling would be \(4\times\) larger.
Chapter Summary
Chapter 12 derives the complete dimensional reduction framework from P1.
Key results:
- Two mechanisms: THROUGH (\(q = 0\), volume integration) and AROUND (\(q \neq 0\), interface overlaps), forced by monopole topology.
- KK fails for gauge couplings: Standard KK gives \(g^2 \sim 10^{-30}\), a 30-order-of-magnitude disaster.
- Interface physics succeeds: \(g^2 = n_H/(n_g \cdot P) = 4/(3\pi) \approx 0.424\), matching experiment to 99.9%.
- Volume independence: The interface coupling is independent of the \(S^2\) radius \(R\).
- Transmission coefficient: \(\tau = 1/(3\pi^2) \approx 0.034\) gives \(v = \mathcal{M}^6/(3\pi^2) = 246\,\text{GeV}\).
- Complete derivation chain: 13 steps from P1 to the Higgs VEV, all PROVEN or ESTABLISHED.
- Polar field perspective: In coordinates \((u, \phi)\), the THROUGH/AROUND distinction becomes the literal coordinate decomposition \(u\)-integral \(\times\) \(\phi\)-integral. KK modes are constant in \(u\) (volume-diluted); monopole modes are linear in \(u\) (volume-independent). The 30-order-of-magnitude discrepancy reduces to polynomial degree: constant vs linear. The \(S^2\) interface becomes a flat rectangle with measure \(du\,d\phi\), and every overlap integral factorizes as THROUGH \(\times\) AROUND.

Derivation chain for this chapter:
\dstep{P1: \(ds_6^{\,2} = 0\)}{Postulate}{Part 1} \dstep{Product structure \(M^4 \times S^2\)}{Stability + uniqueness}{Chapters 3–4} \dstep{Mode expansion on \(S^2\)}{Standard harmonic analysis}{This chapter §12.1} \dstep{Monopole classifies fields by \(q\)}{\(\pi_2(S^2) = \mathbb{Z}\), \(n = 1\)}{Chapter 10} \dstep{\(q = 0\): THROUGH mechanism}{Volume integration}{§12.2–§12.7} \dstep{\(q \neq 0\): AROUND mechanism}{Interface overlaps}{§12.8–§12.11} \dstep{KK fails: \(g^2 \sim 10^{-30}\)}{Wrong mechanism for charged fields}{§12.9} \dstep{Interface succeeds: \(g^2 = 4/(3\pi)\)}{Correct mechanism}{§12.10–§12.11} \dstep{Transmission: \(\tau = 1/(3\pi^2)\)}{From \(g^2\) and CW}{§12.11} \dstep{VEV: \(v = \mathcal{M}^6/(3\pi^2) = 246\,\text{GeV}\)}{Full chain complete}{§12.13} \dstep{Polar verification: THROUGH/AROUND = \(u\)-integral \(\times\) \(\phi\)-integral}{Coordinate realization of the conceptual distinction; KK failure = constant vs linear polynomial degree}{§12.10}
Looking ahead:
- Chapter 13 (The Modulus and Compact Scale): Derives the stabilized value of \(R\) and the 6D Planck mass \(\mathcal{M}^6 = 7296\,\text{GeV}\) from the loop potential \(V = c_0/R^4\).
- Part 3 (Gauge Structure): Uses the interface framework to derive the full gauge group structure \(\mathrm{SU}(3) \times \mathrm{SU}(2) \times \mathrm{U}(1)\).
- Part 4 (Electroweak & Higgs): Completes the VEV derivation using \(\mathcal{M}^6\) from Chapter 13.
Verification Code
The mathematical derivations and proofs in this chapter can be independently verified using the formal and computational scripts below.
All verification code is open source. See the complete verification index for all chapters.